HOME   LIST
‹–   –›

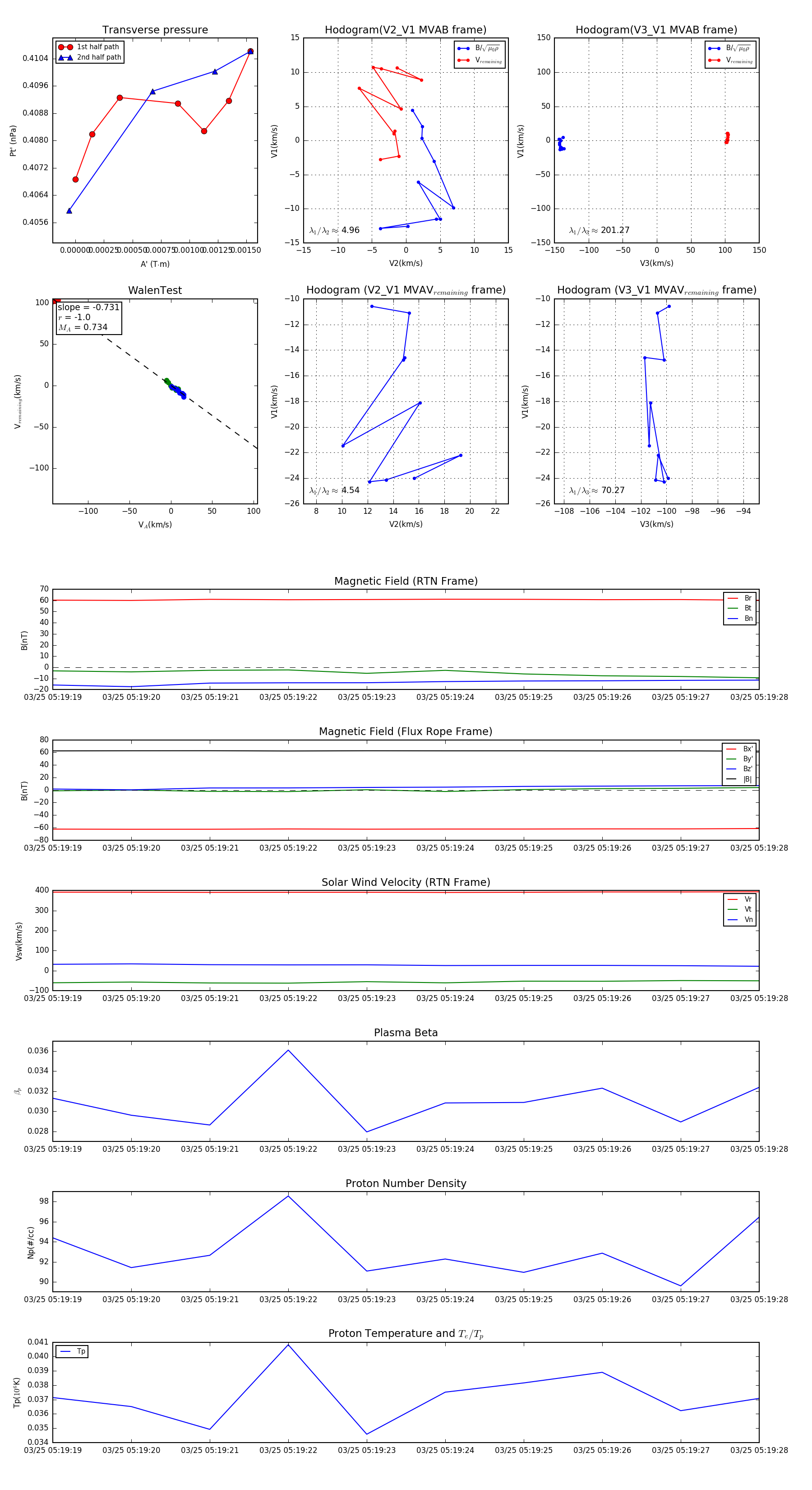
Flux Rope in 2024

Flux Rope Event 2024-03-25 05:19:19 ~ 2024-03-25 05:19:28 (10 seconds)


plot