HOME   LIST
‹–   –›

Flux Rope in 2024

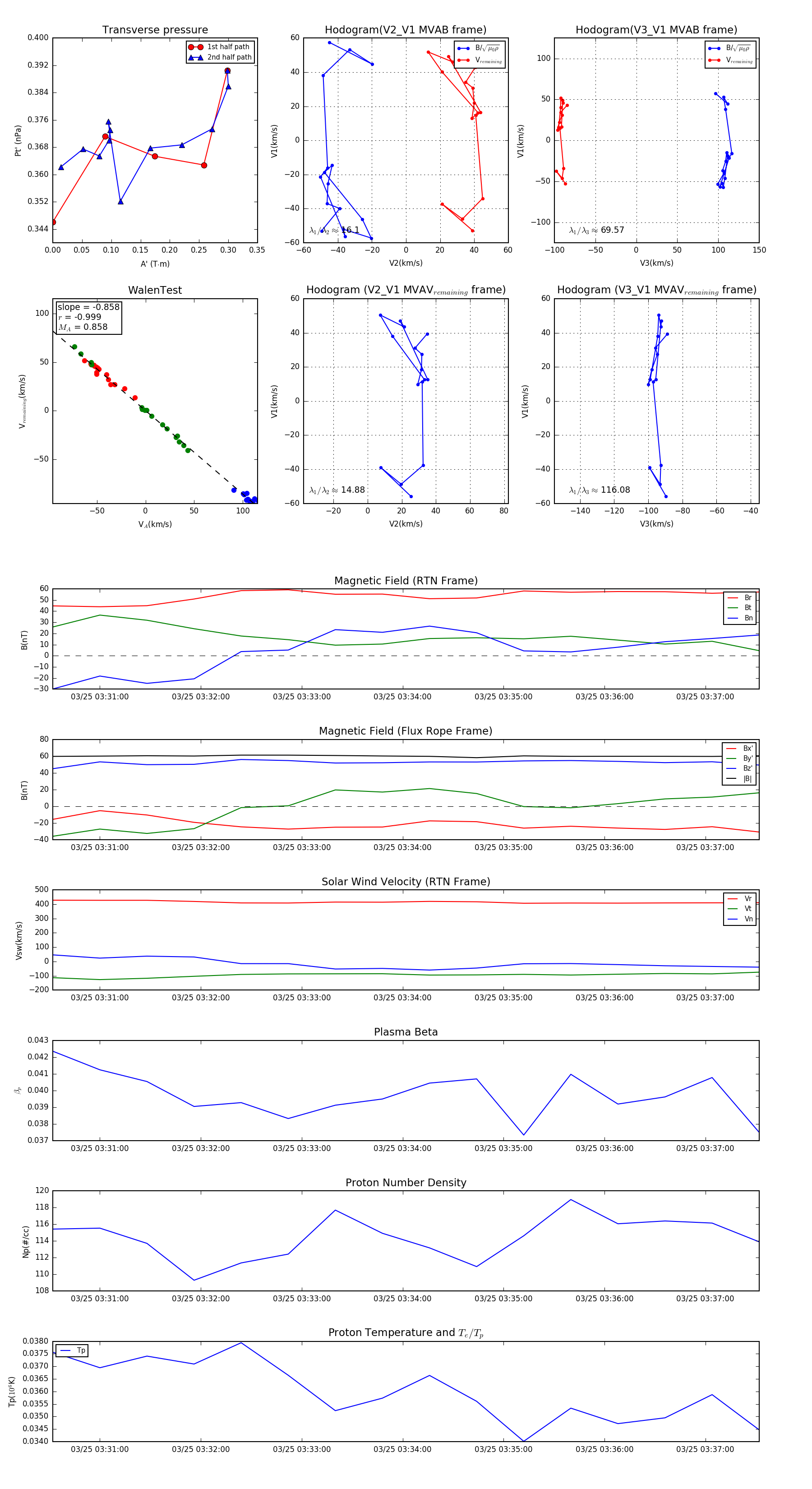
Flux Rope Event 2024-03-25 03:30:32 ~ 2024-03-25 03:37:32 (421 seconds)


plot