HOME   LIST
‹–   –›

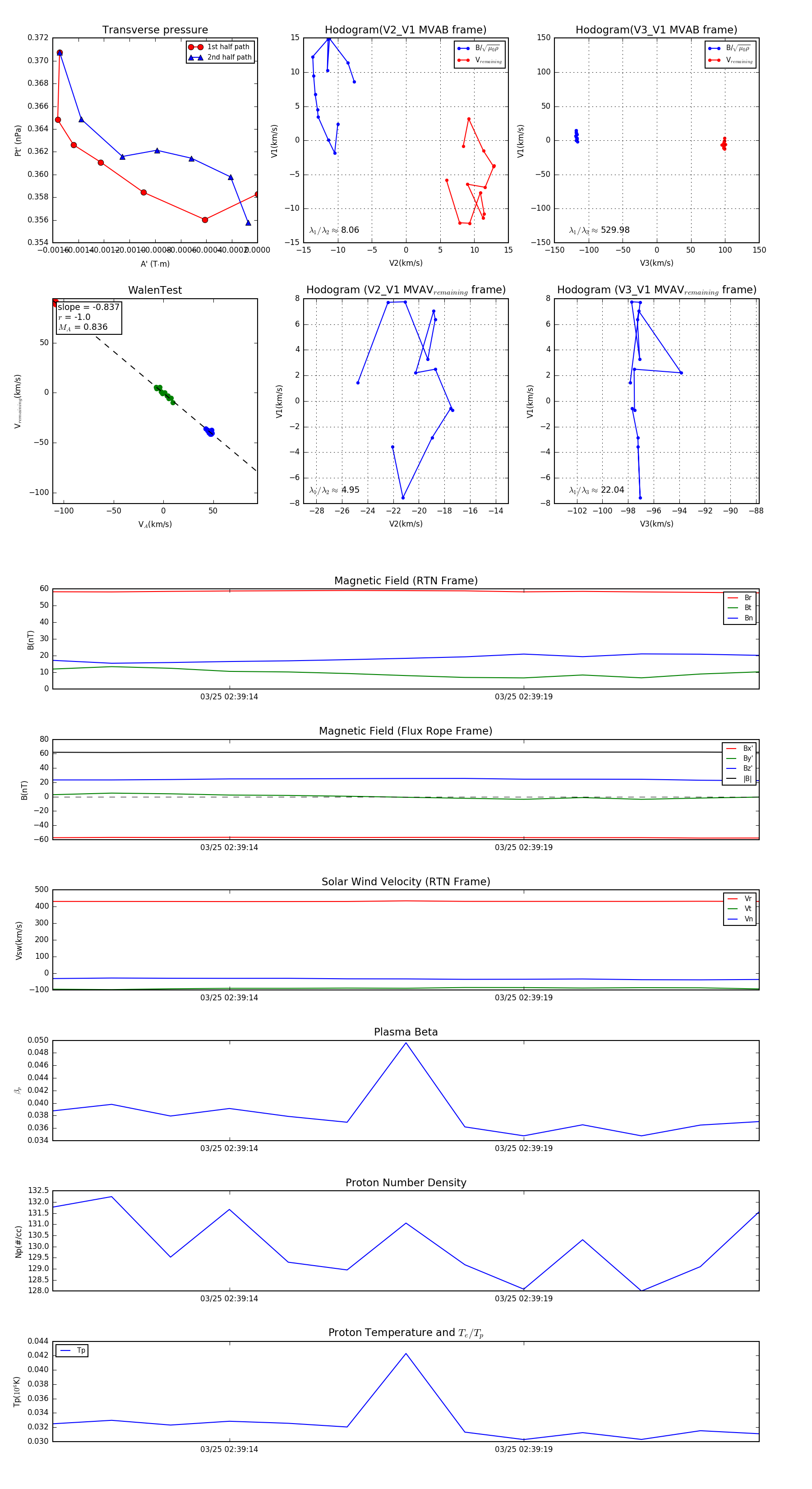
Flux Rope in 2024

Flux Rope Event 2024-03-25 02:39:11 ~ 2024-03-25 02:39:23 (13 seconds)


plot