HOME   LIST
‹–   –›

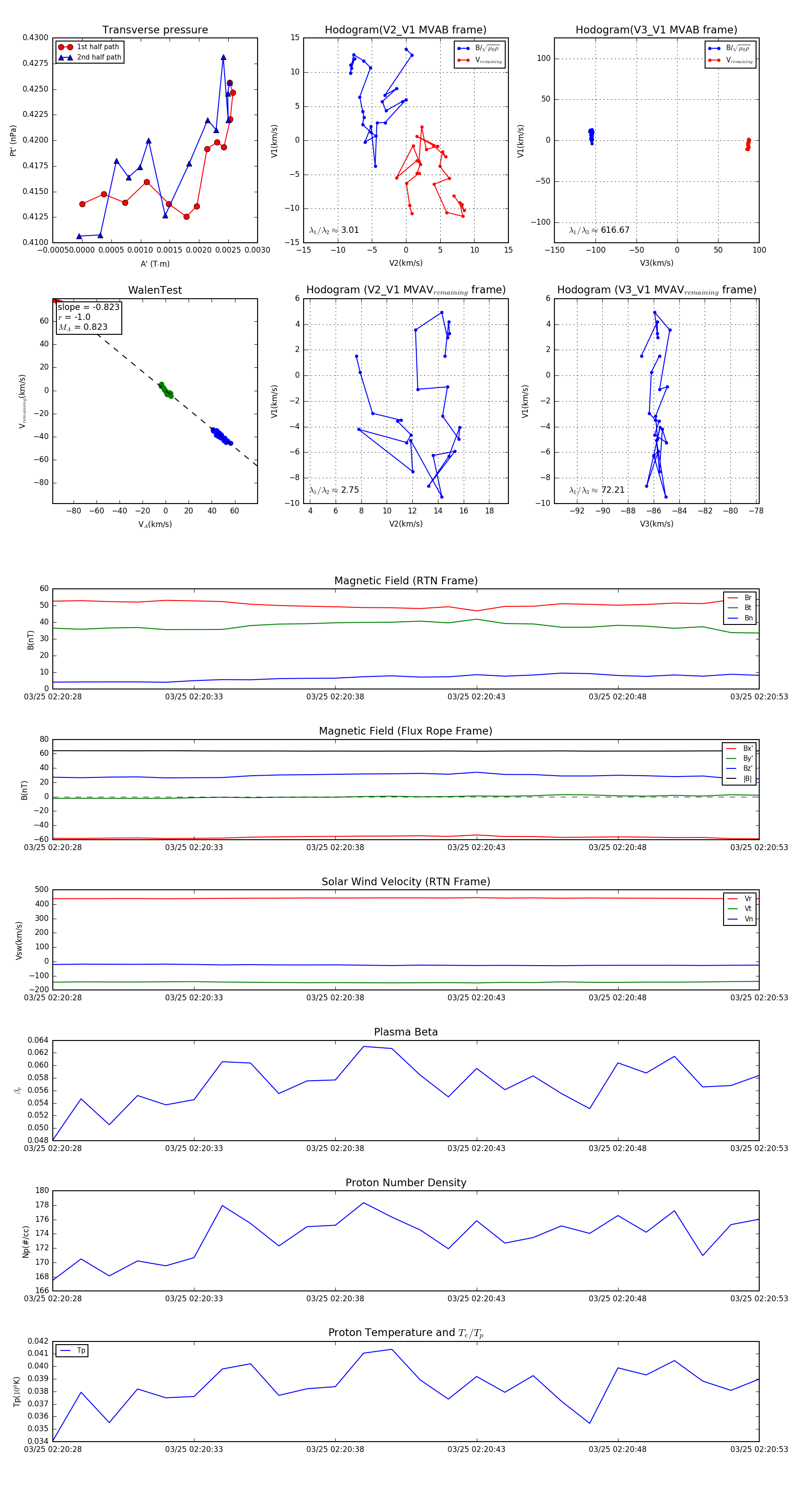
Flux Rope in 2024

Flux Rope Event 2024-03-25 02:20:28 ~ 2024-03-25 02:20:53 (26 seconds)


plot