HOME   LIST
‹–   –›

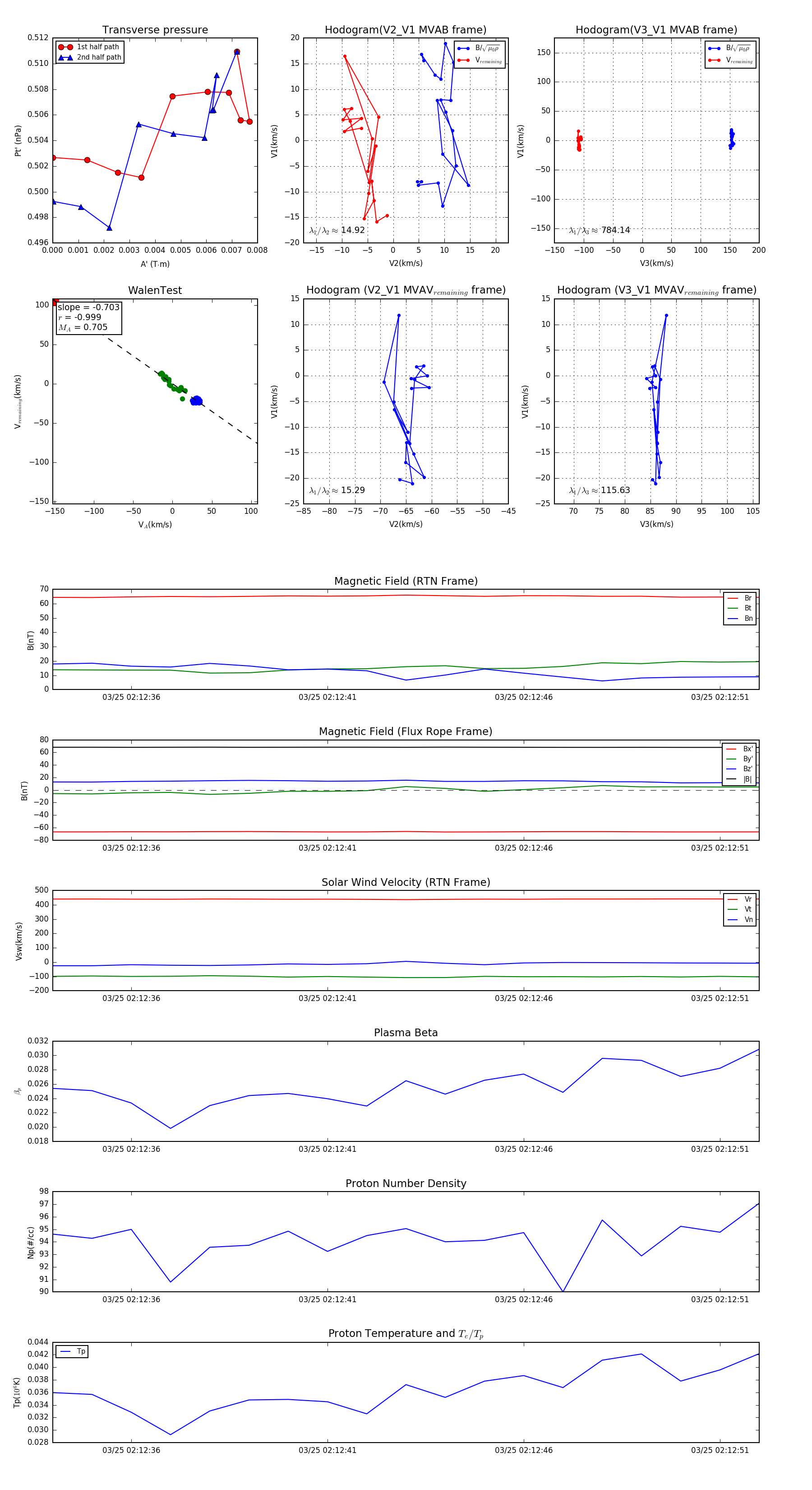
Flux Rope in 2024

Flux Rope Event 2024-03-25 02:12:34 ~ 2024-03-25 02:12:52 (19 seconds)


plot