HOME   LIST
‹–   –›

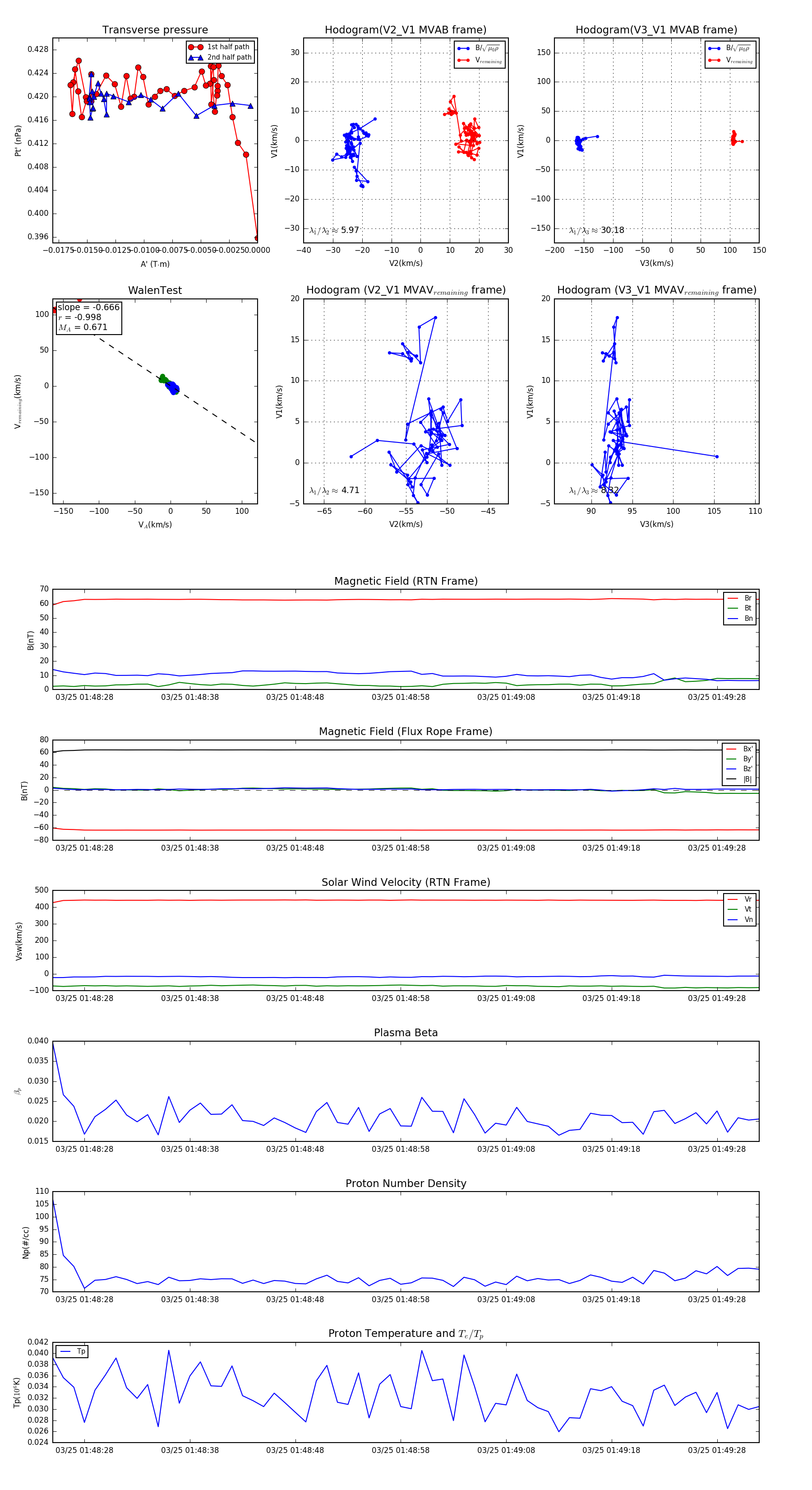
Flux Rope in 2024

Flux Rope Event 2024-03-25 01:48:25 ~ 2024-03-25 01:49:32 (68 seconds)


plot