HOME   LIST
‹–   –›

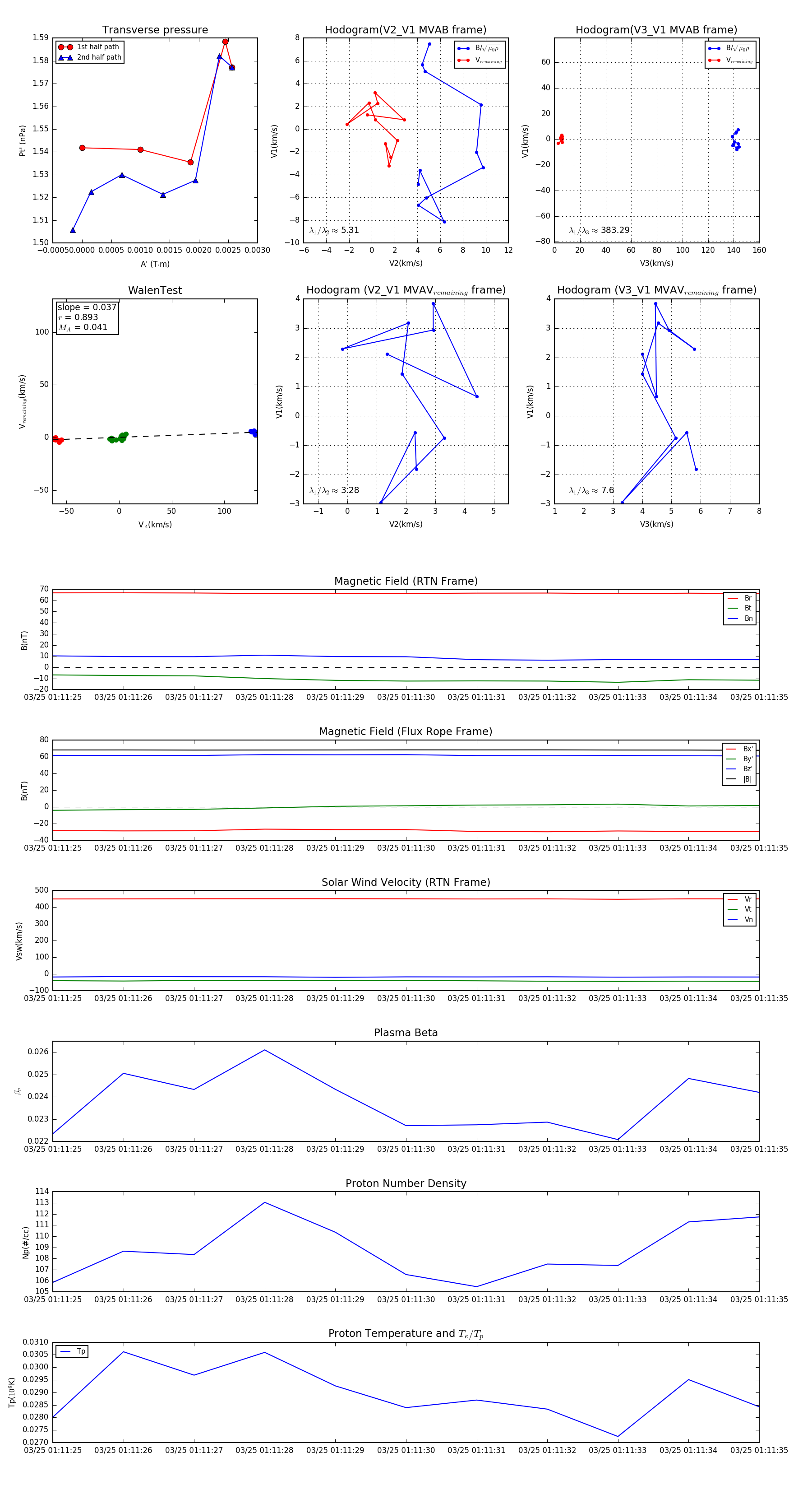
Flux Rope in 2024

Flux Rope Event 2024-03-25 01:11:25 ~ 2024-03-25 01:11:35 (11 seconds)


plot