HOME   LIST
‹–   –›

Flux Rope in 2024

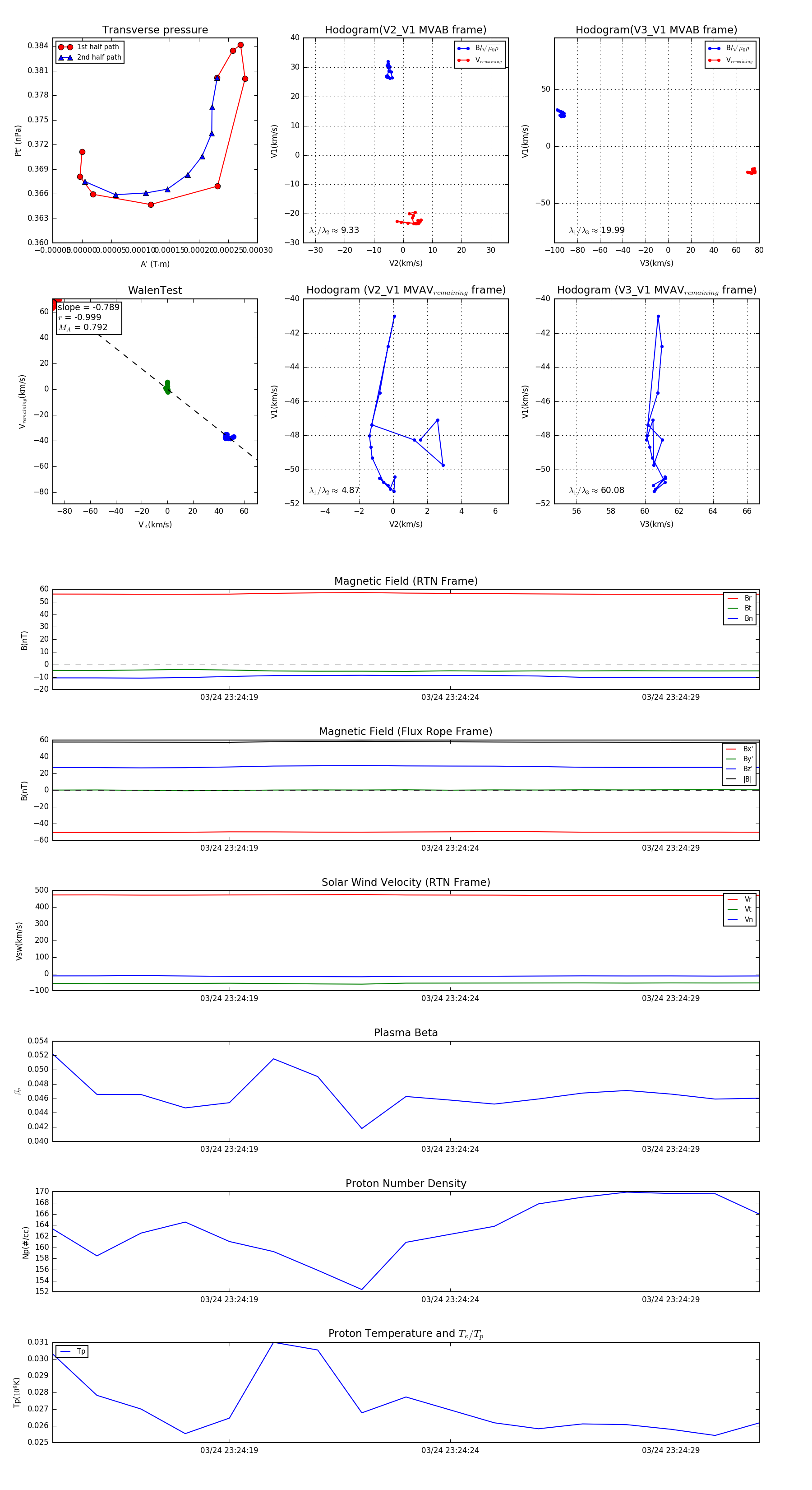
Flux Rope Event 2024-03-24 23:24:15 ~ 2024-03-24 23:24:31 (17 seconds)


plot