HOME   LIST
‹–   –›

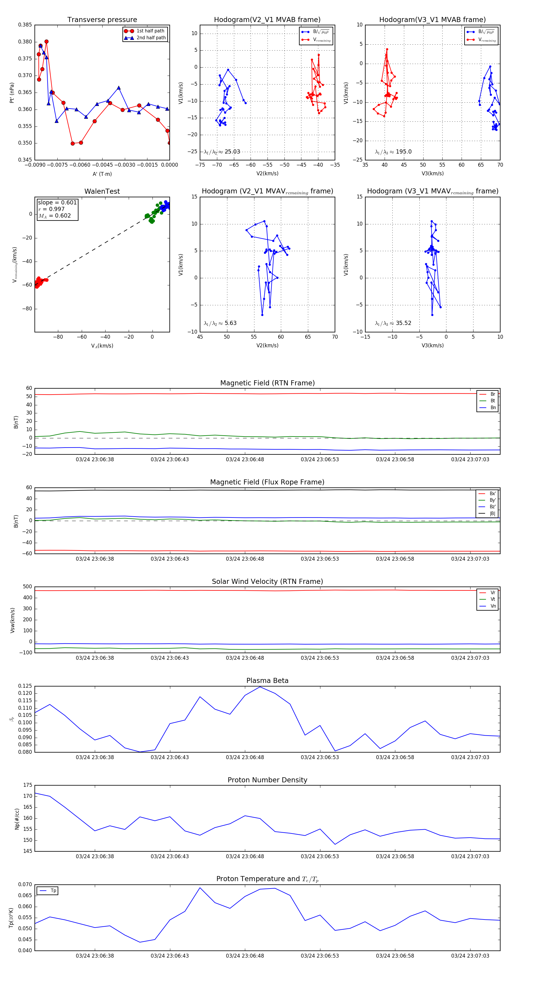
Flux Rope in 2024

Flux Rope Event 2024-03-24 23:06:34 ~ 2024-03-24 23:07:05 (32 seconds)


plot