HOME   LIST
‹–   –›

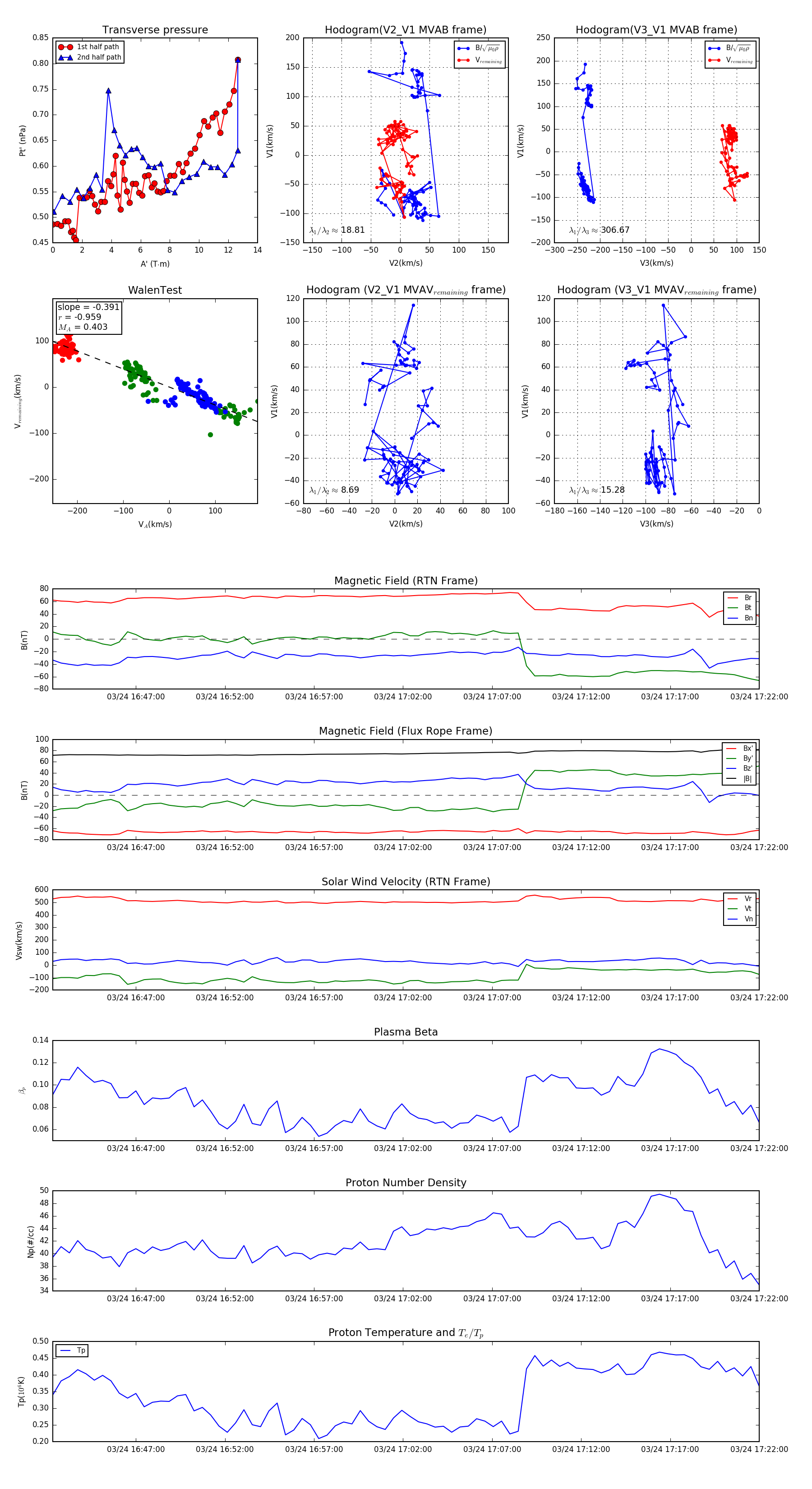
Flux Rope in 2024

Flux Rope Event 2024-03-24 16:42:20 ~ 2024-03-24 17:22:00 (2381 seconds)


plot