HOME   LIST
‹–   –›

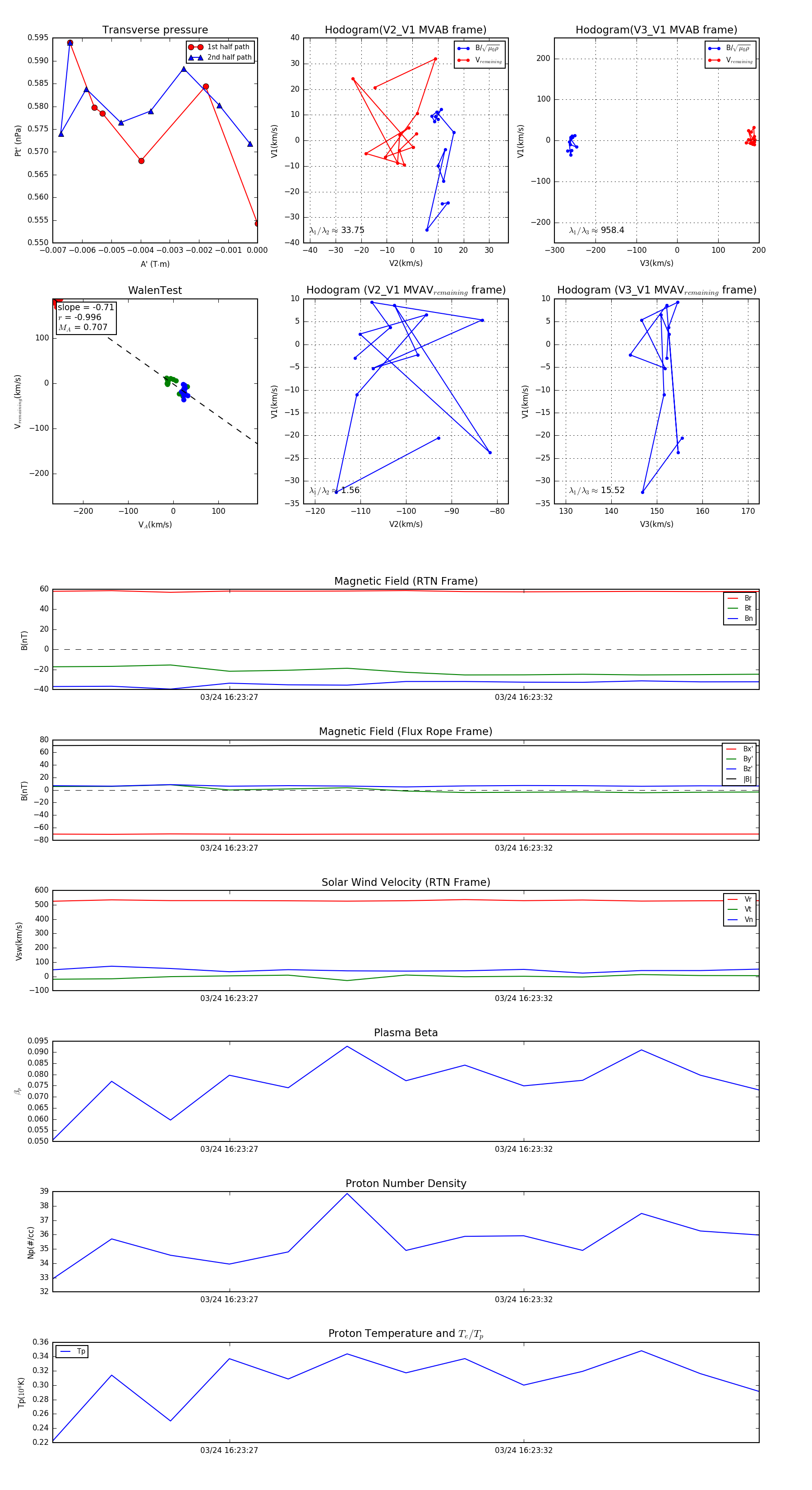
Flux Rope in 2024

Flux Rope Event 2024-03-24 16:23:24 ~ 2024-03-24 16:23:36 (13 seconds)


plot