HOME   LIST
‹–   –›

Flux Rope in 2024

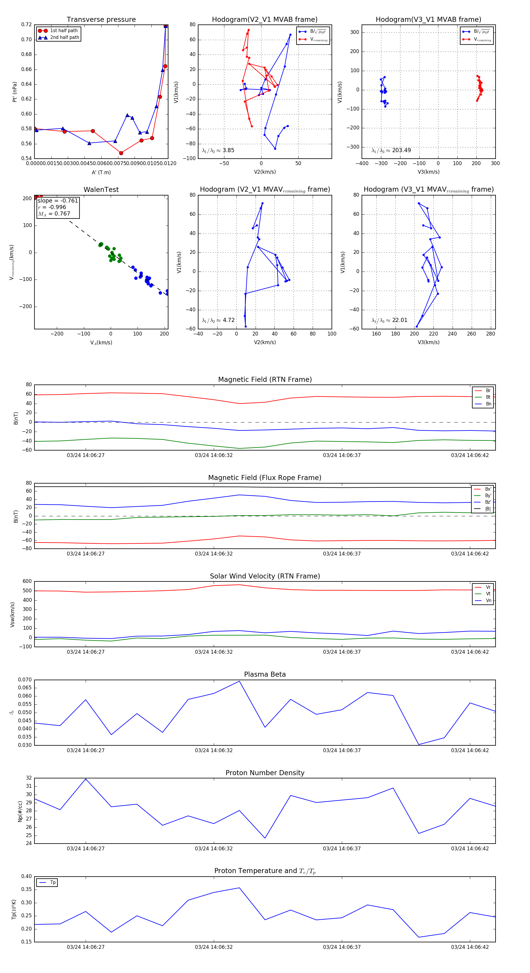
Flux Rope Event 2024-03-24 14:06:25 ~ 2024-03-24 14:06:43 (19 seconds)


plot