HOME   LIST
‹–   –›

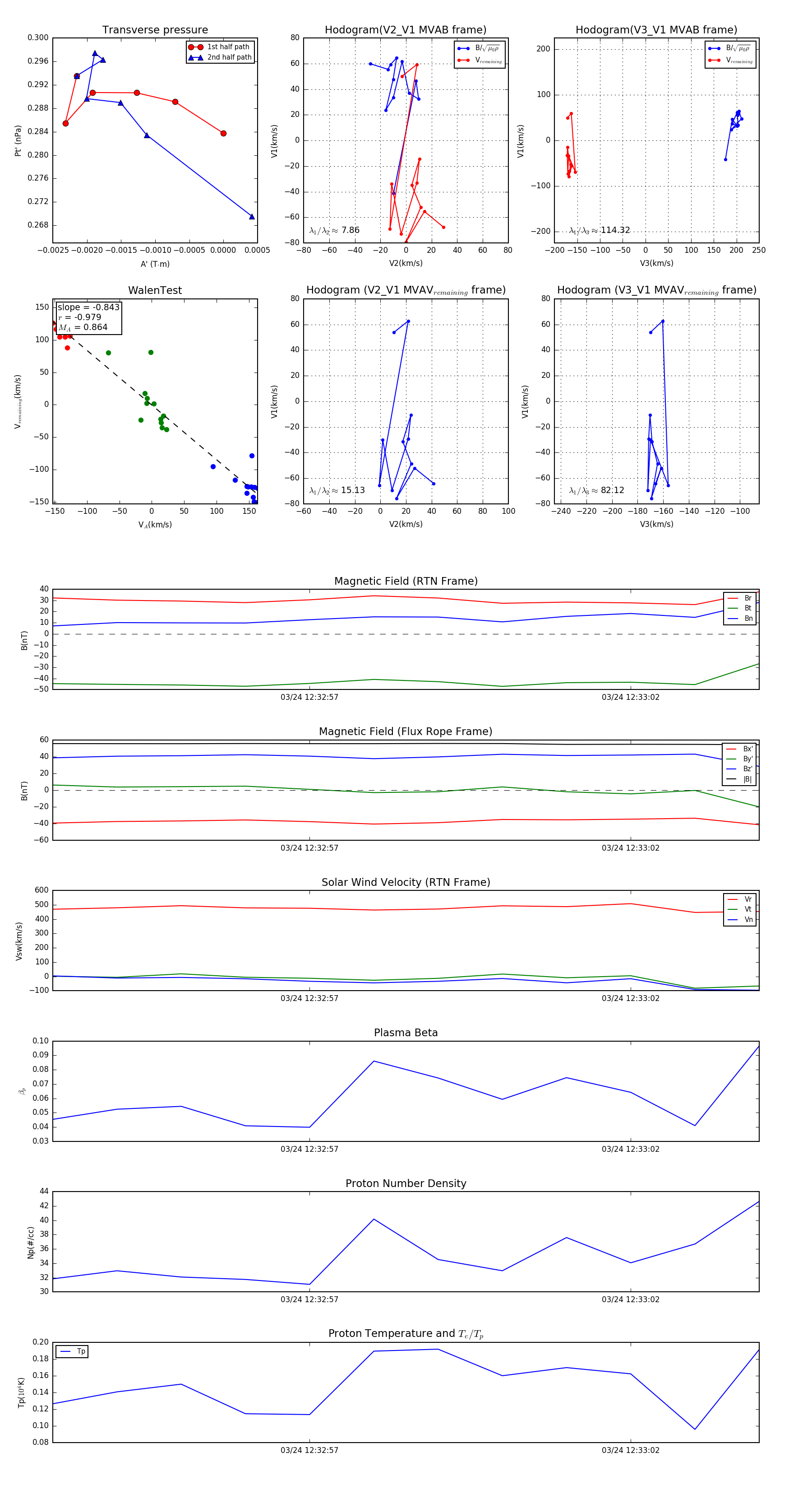
Flux Rope in 2024

Flux Rope Event 2024-03-24 12:32:53 ~ 2024-03-24 12:33:04 (12 seconds)


plot