HOME   LIST
‹–   –›

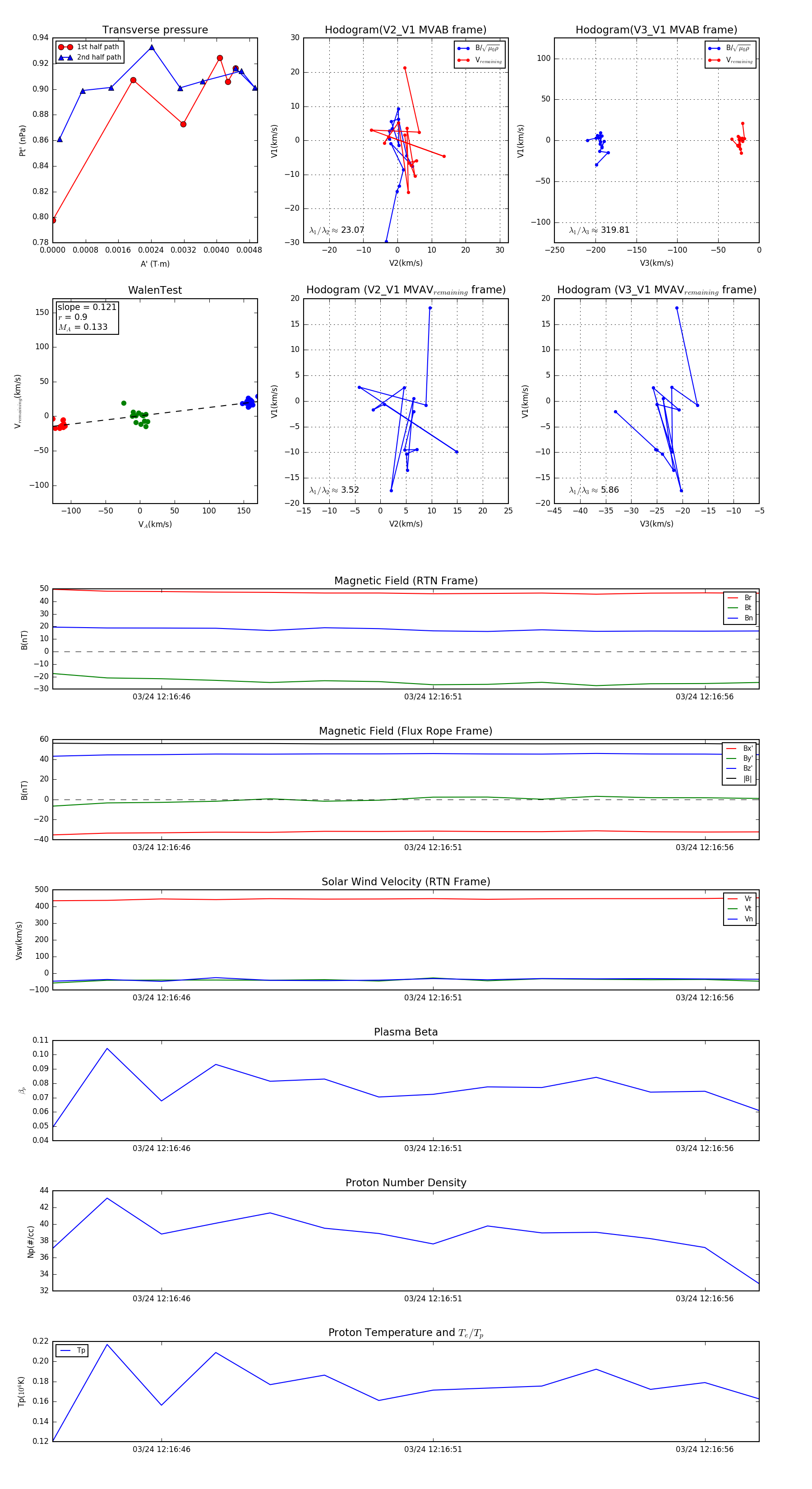
Flux Rope in 2024

Flux Rope Event 2024-03-24 12:16:44 ~ 2024-03-24 12:16:57 (14 seconds)


plot