HOME   LIST
‹–   –›

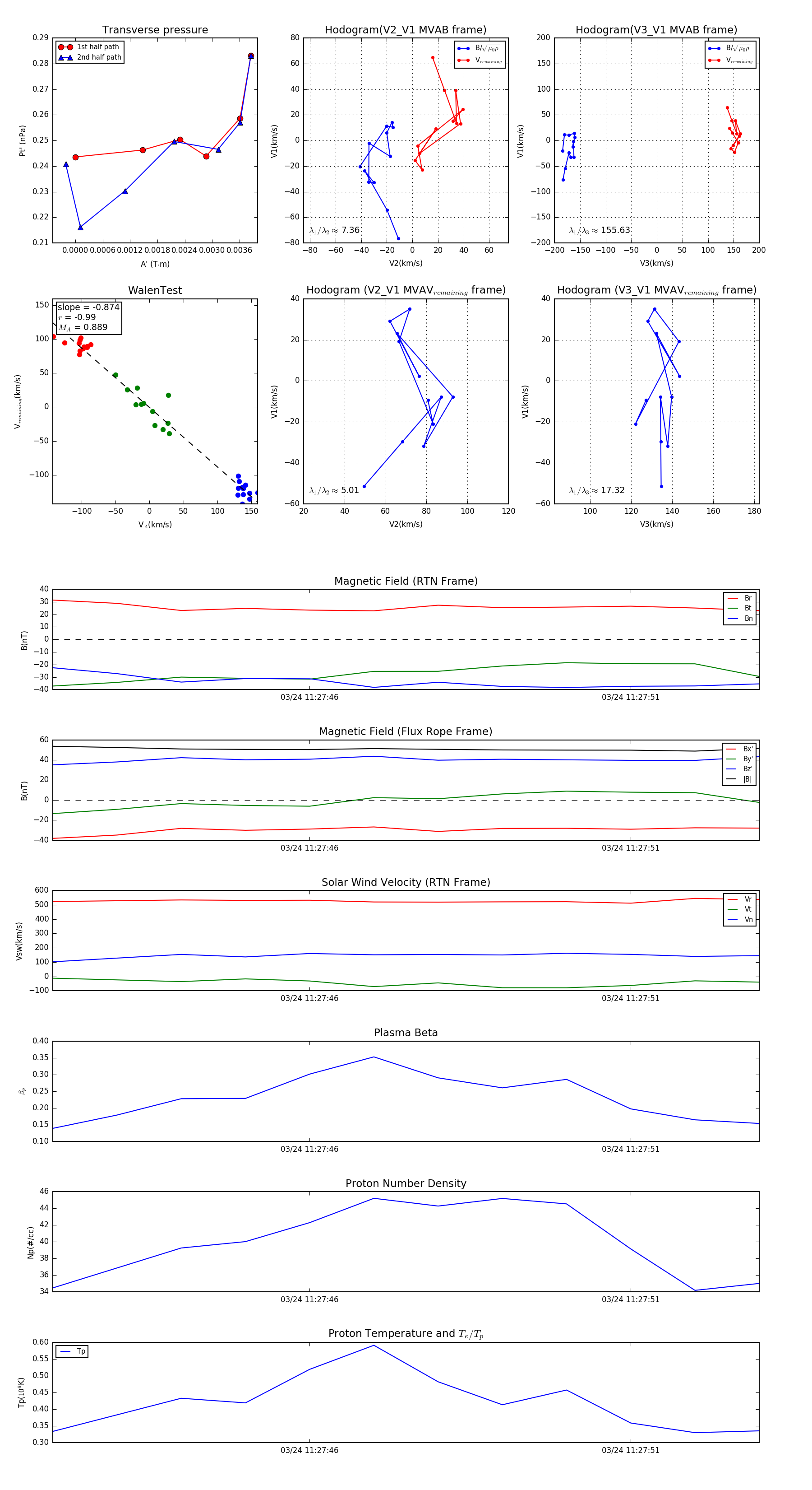
Flux Rope in 2024

Flux Rope Event 2024-03-24 11:27:42 ~ 2024-03-24 11:27:53 (12 seconds)


plot