HOME   LIST
‹–   –›

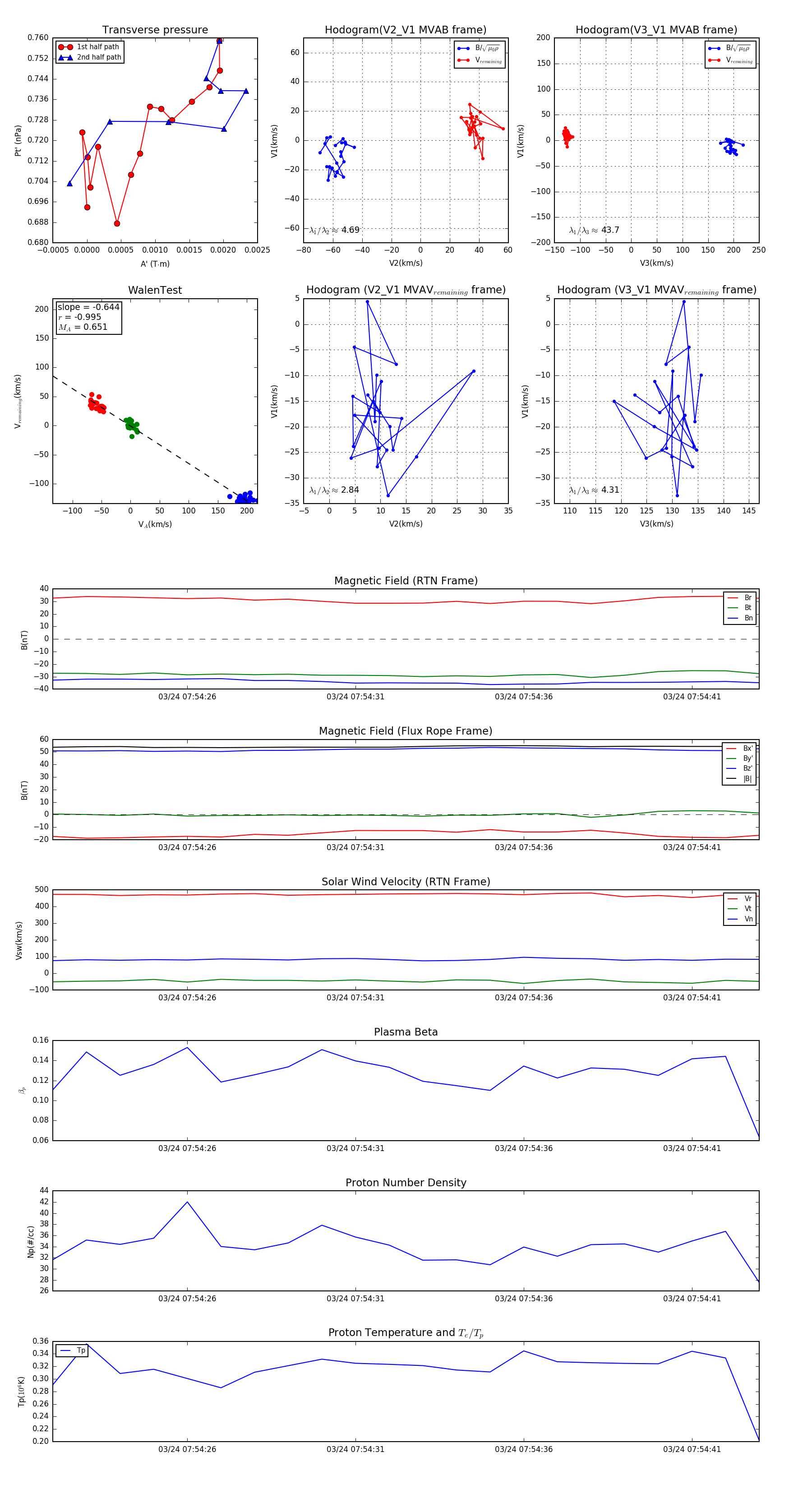
Flux Rope in 2024

Flux Rope Event 2024-03-24 07:54:22 ~ 2024-03-24 07:54:43 (22 seconds)


plot