HOME   LIST
‹–   –›

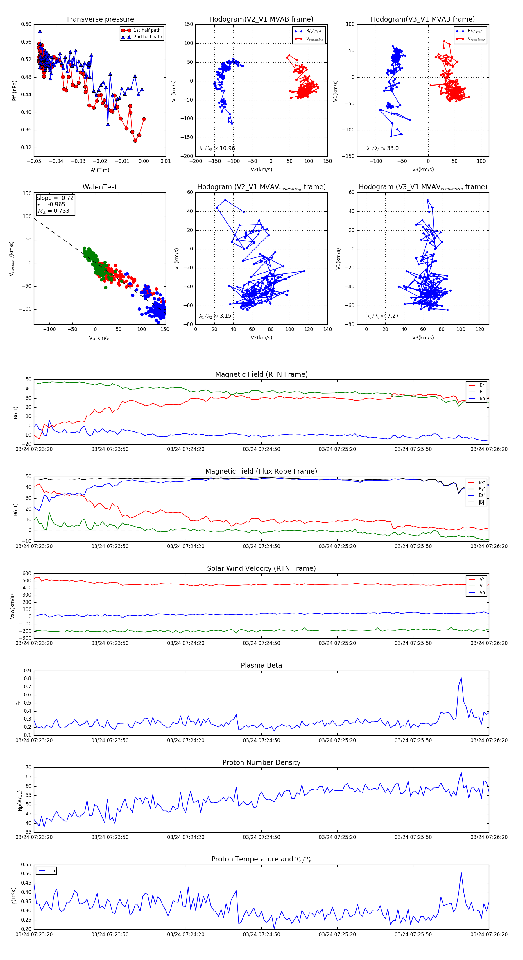
Flux Rope in 2024

Flux Rope Event 2024-03-24 07:23:20 ~ 2024-03-24 07:26:20 (181 seconds)


plot