HOME   LIST
‹–   –›

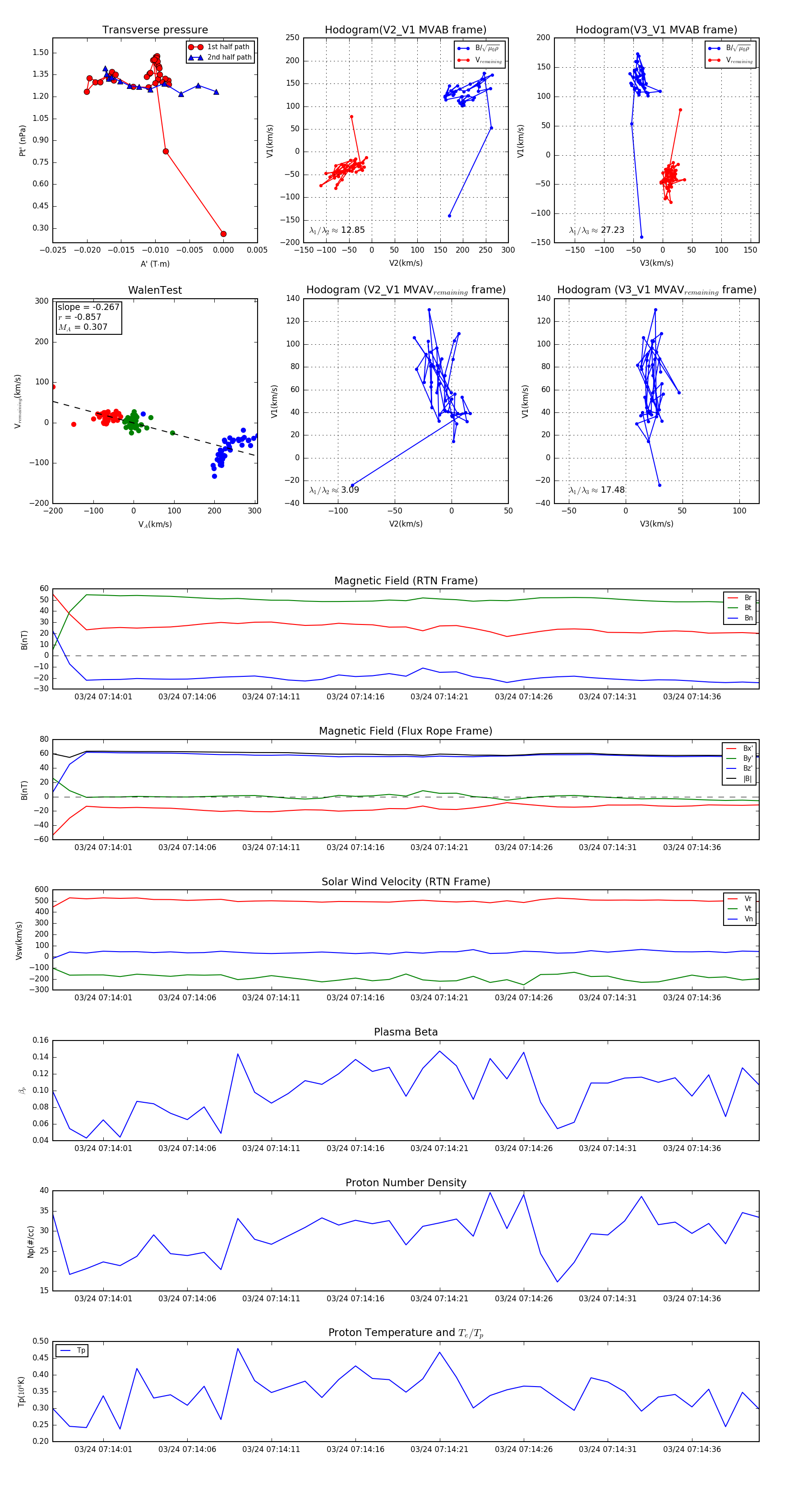
Flux Rope in 2024

Flux Rope Event 2024-03-24 07:13:58 ~ 2024-03-24 07:14:40 (43 seconds)


plot