HOME   LIST
‹–   –›

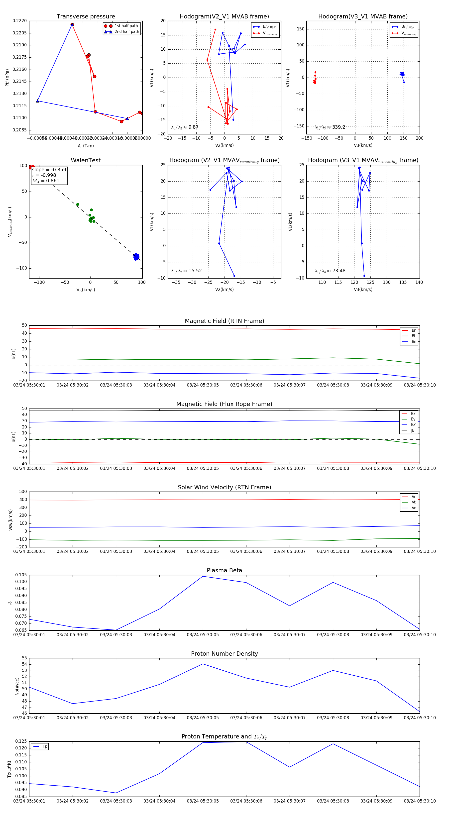
Flux Rope in 2024

Flux Rope Event 2024-03-24 05:30:01 ~ 2024-03-24 05:30:10 (10 seconds)


plot