HOME   LIST
‹–   –›

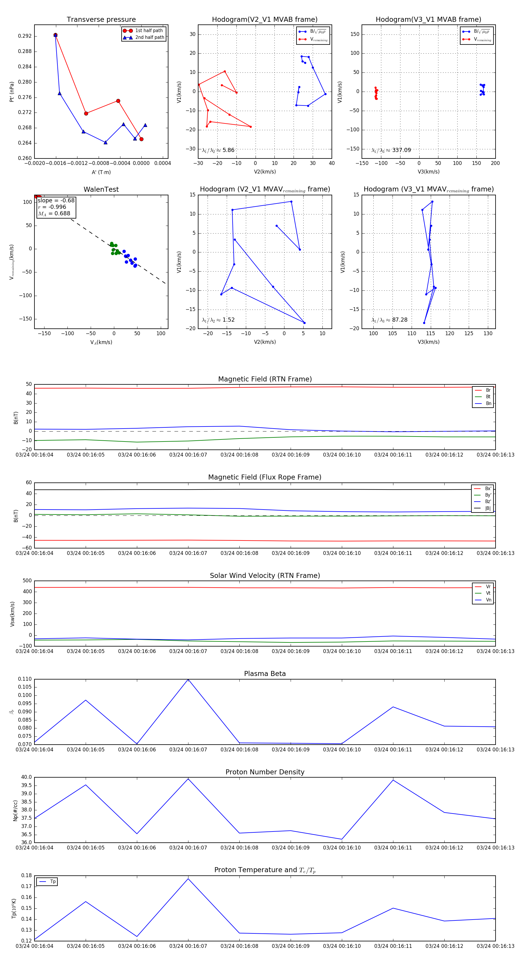
Flux Rope in 2024

Flux Rope Event 2024-03-24 00:16:04 ~ 2024-03-24 00:16:13 (10 seconds)


plot