HOME   LIST
‹–   –›

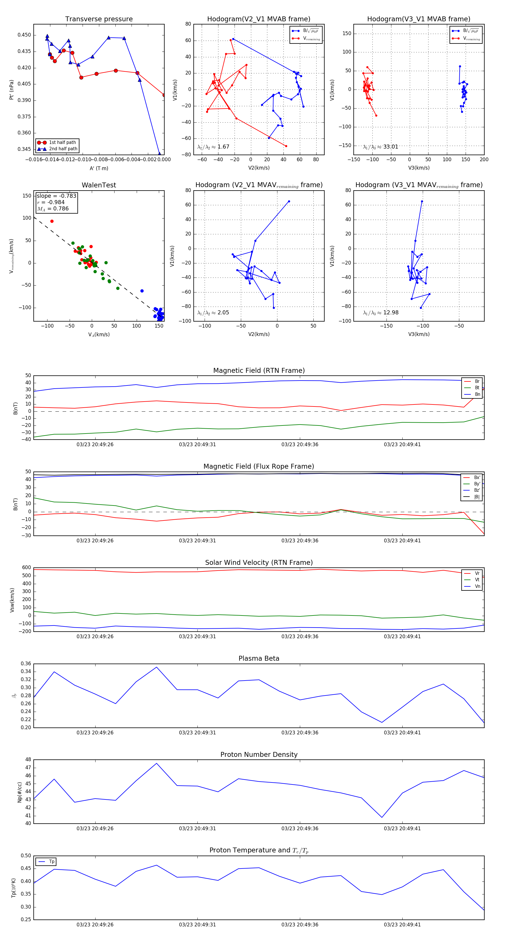
Flux Rope in 2024

Flux Rope Event 2024-03-23 20:49:23 ~ 2024-03-23 20:49:45 (23 seconds)


plot