HOME   LIST
‹–   –›

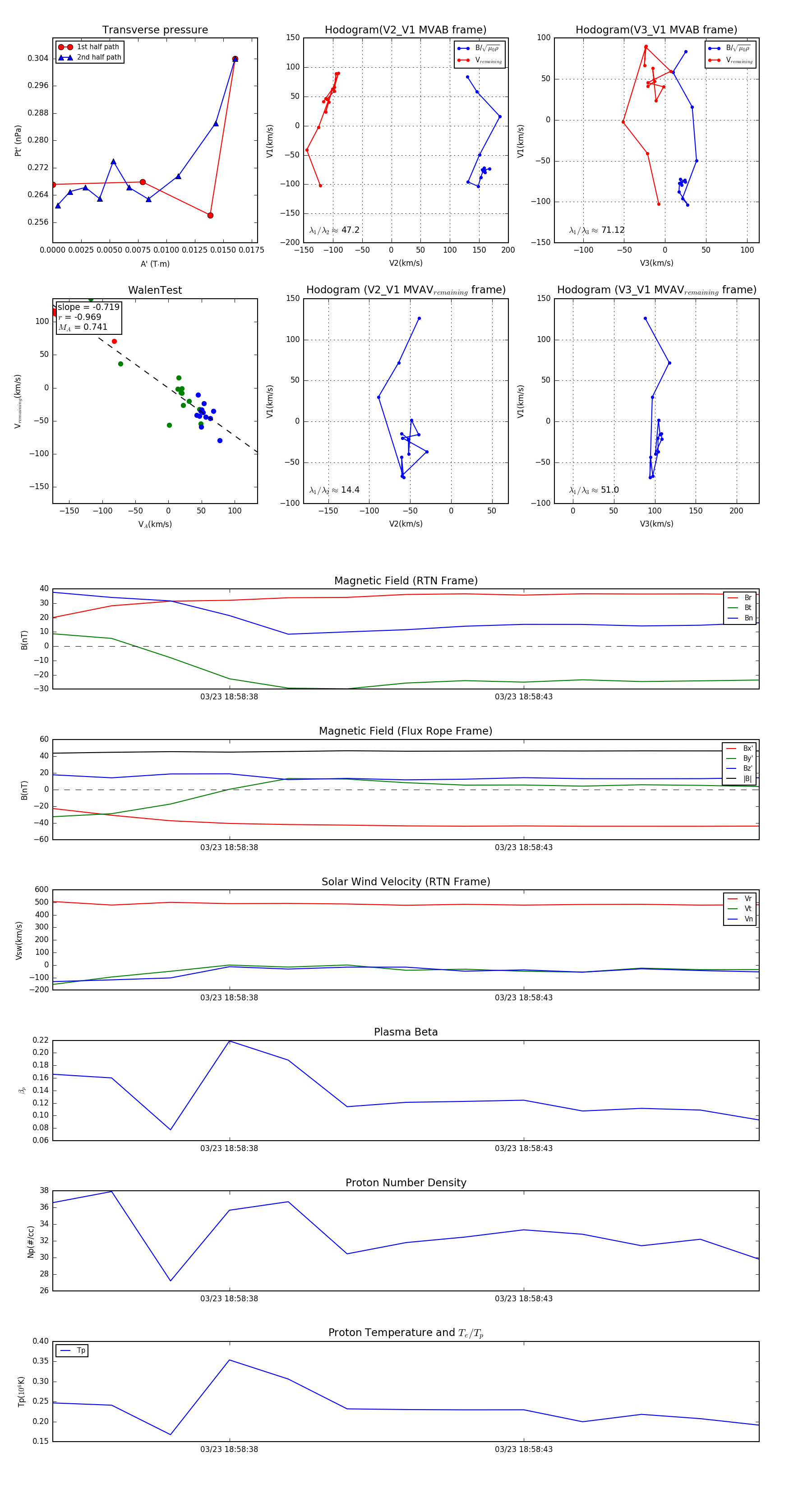
Flux Rope in 2024

Flux Rope Event 2024-03-23 18:58:35 ~ 2024-03-23 18:58:47 (13 seconds)


plot