HOME   LIST
‹–   –›

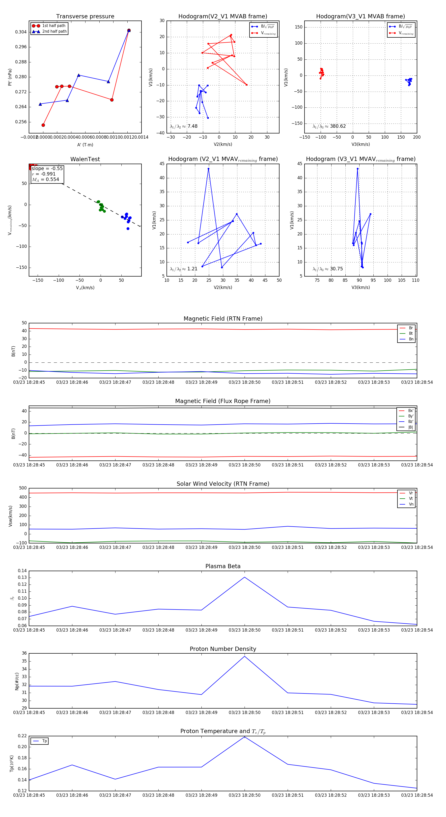
Flux Rope in 2024

Flux Rope Event 2024-03-23 18:28:45 ~ 2024-03-23 18:28:54 (10 seconds)


plot