HOME   LIST
‹–   –›

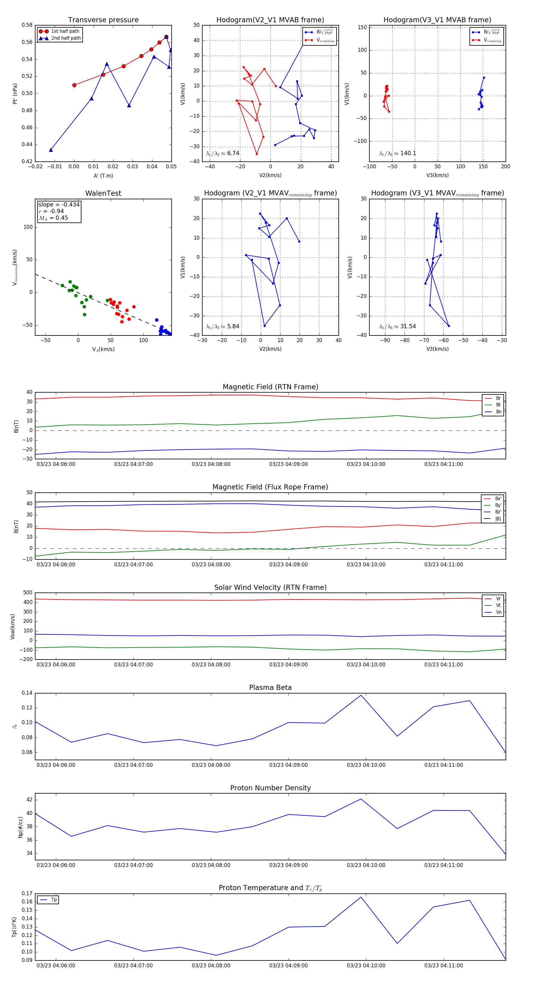
Flux Rope in 2024

Flux Rope Event 2024-03-23 04:05:44 ~ 2024-03-23 04:11:48 (365 seconds)


plot