HOME   LIST
‹–   –›

Flux Rope in 2024

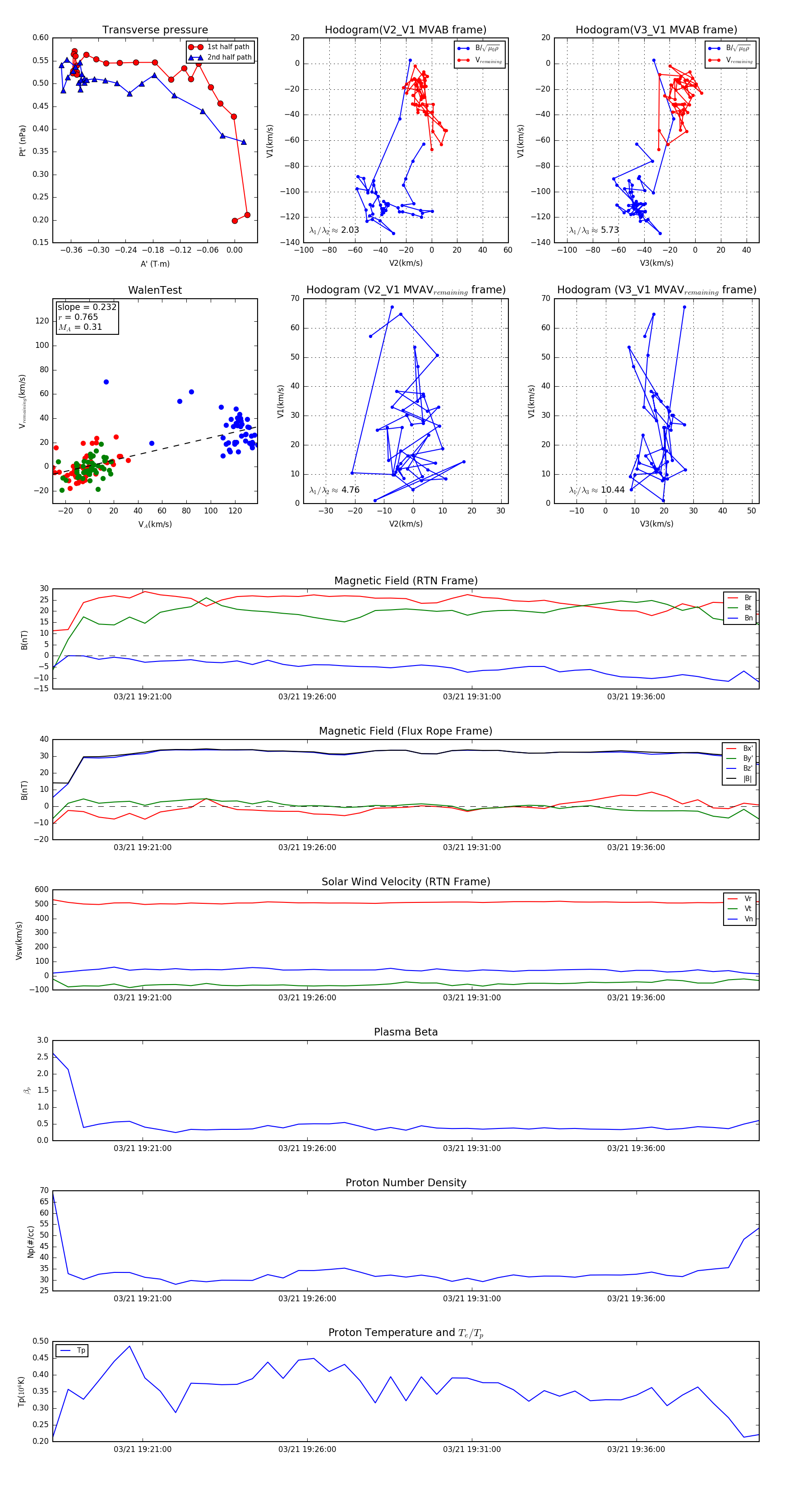
Flux Rope Event 2024-03-21 19:18:16 ~ 2024-03-21 19:39:44 (1289 seconds)


plot