HOME   LIST
‹–   –›

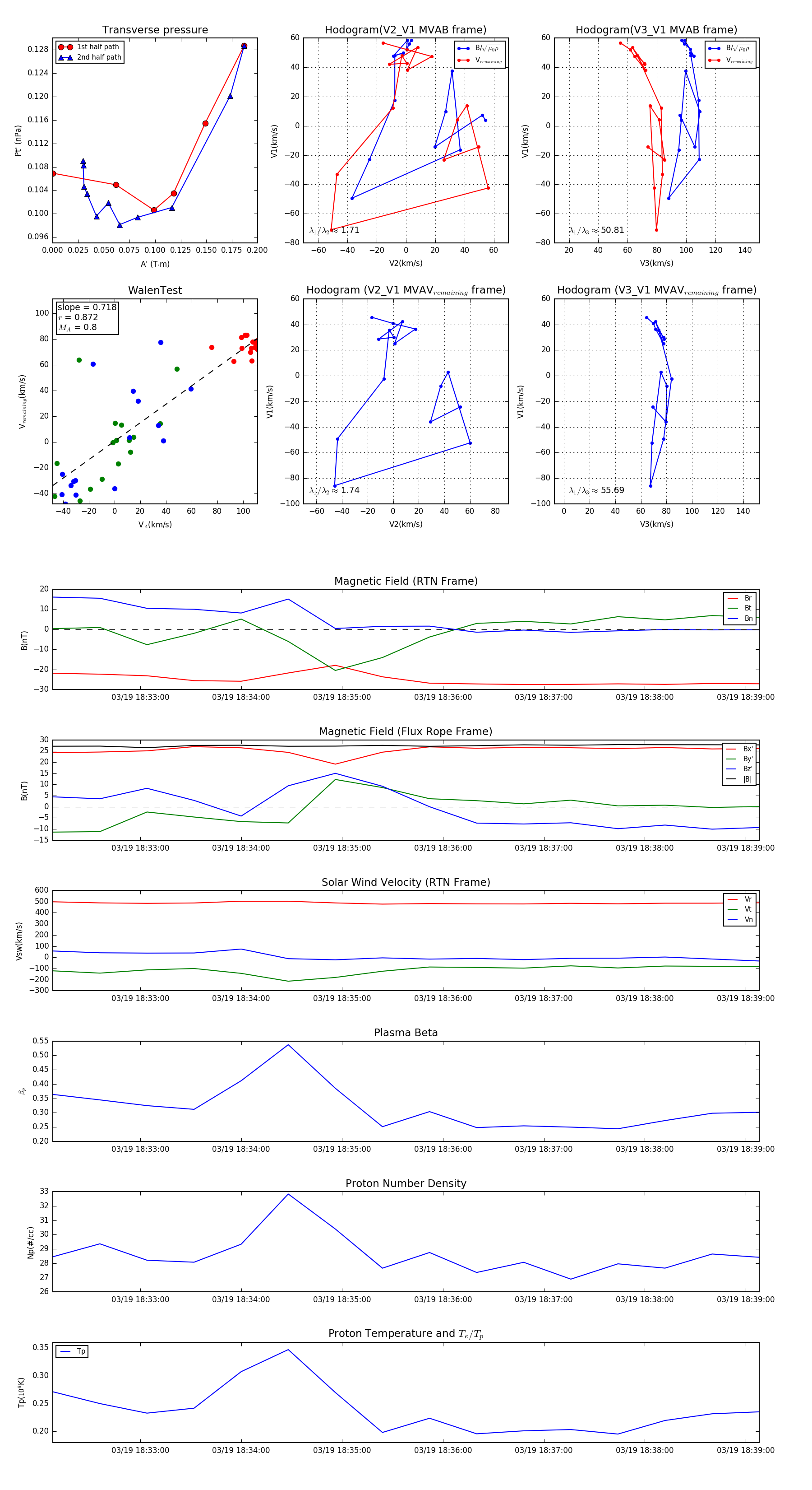
Flux Rope in 2024

Flux Rope Event 2024-03-19 18:32:08 ~ 2024-03-19 18:39:08 (421 seconds)


plot