HOME   LIST
‹–   –›

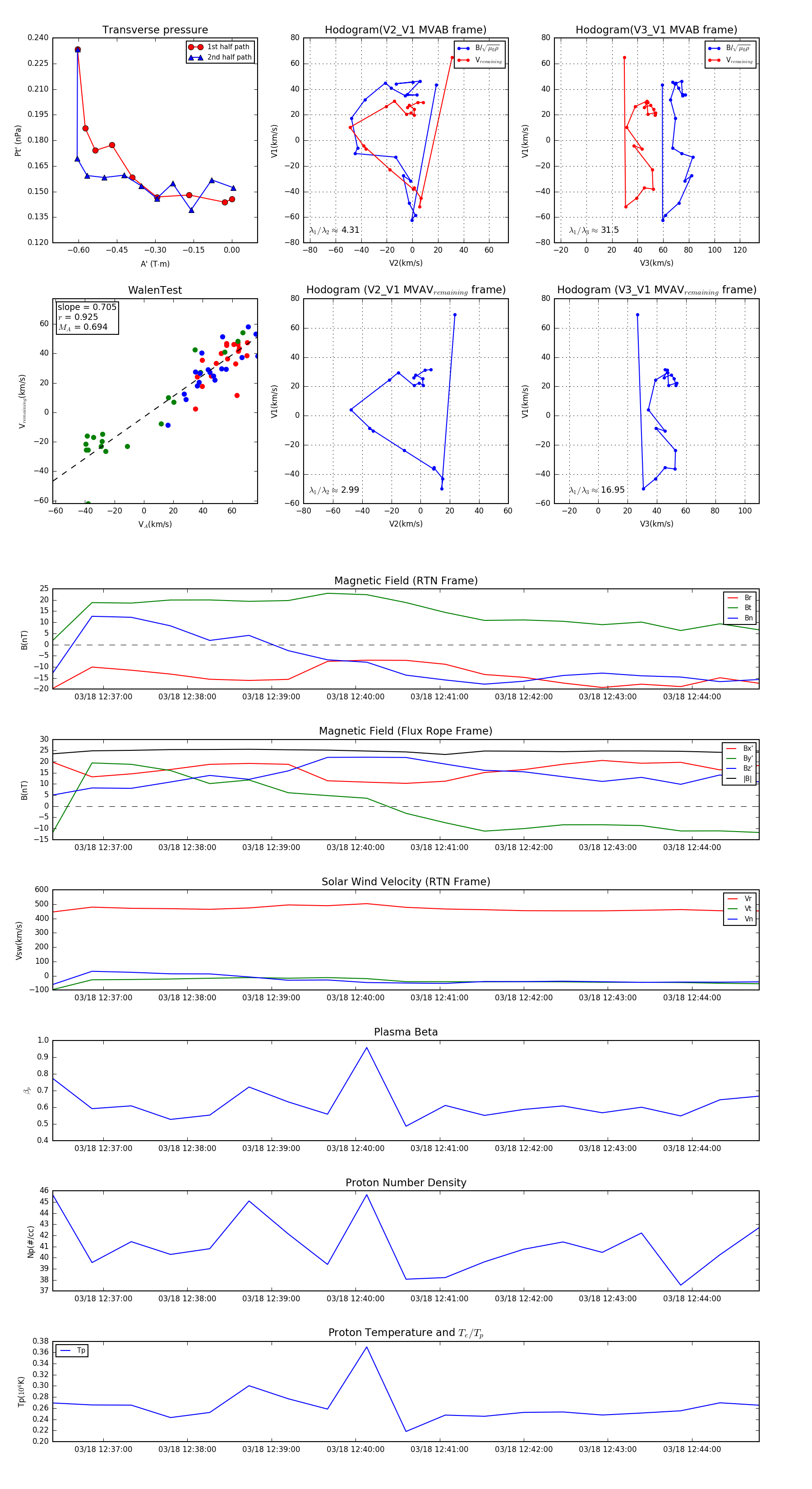
Flux Rope in 2024

Flux Rope Event 2024-03-18 12:36:24 ~ 2024-03-18 12:44:48 (505 seconds)


plot