HOME   LIST
‹–   –›

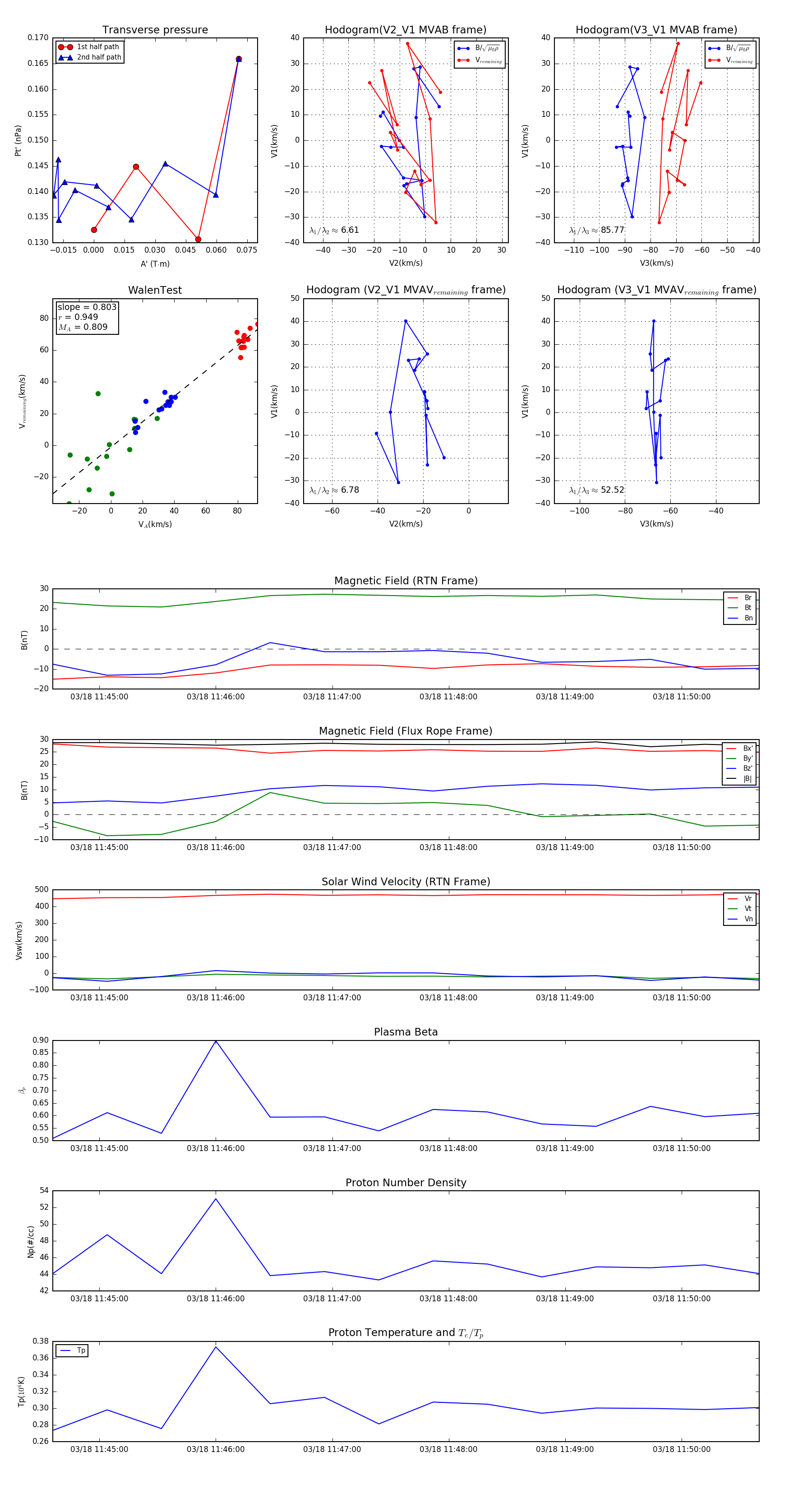
Flux Rope in 2024

Flux Rope Event 2024-03-18 11:44:36 ~ 2024-03-18 11:50:40 (365 seconds)


plot