HOME   LIST
‹–   –›

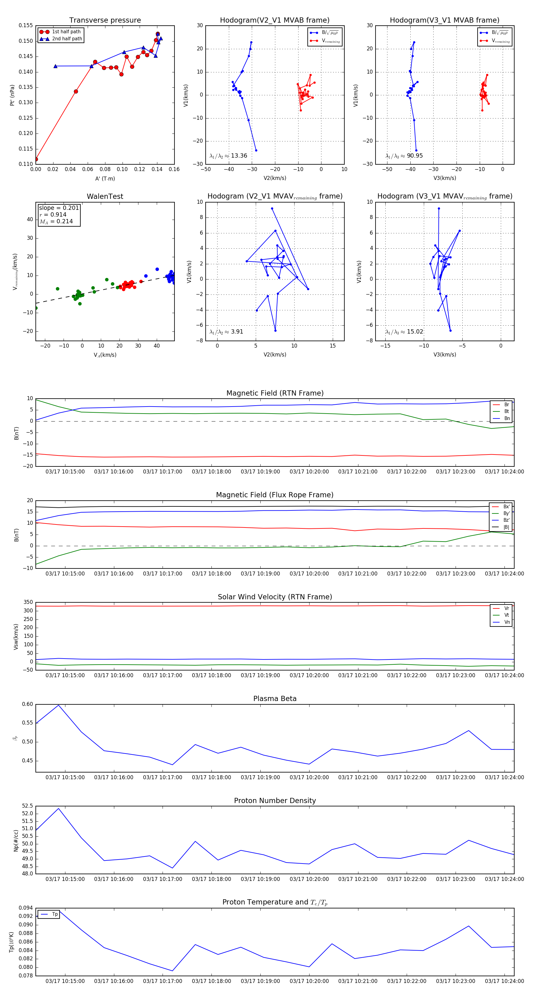
Flux Rope in 2024

Flux Rope Event 2024-03-17 10:14:24 ~ 2024-03-17 10:24:12 (589 seconds)


plot