HOME   LIST
‹–   –›

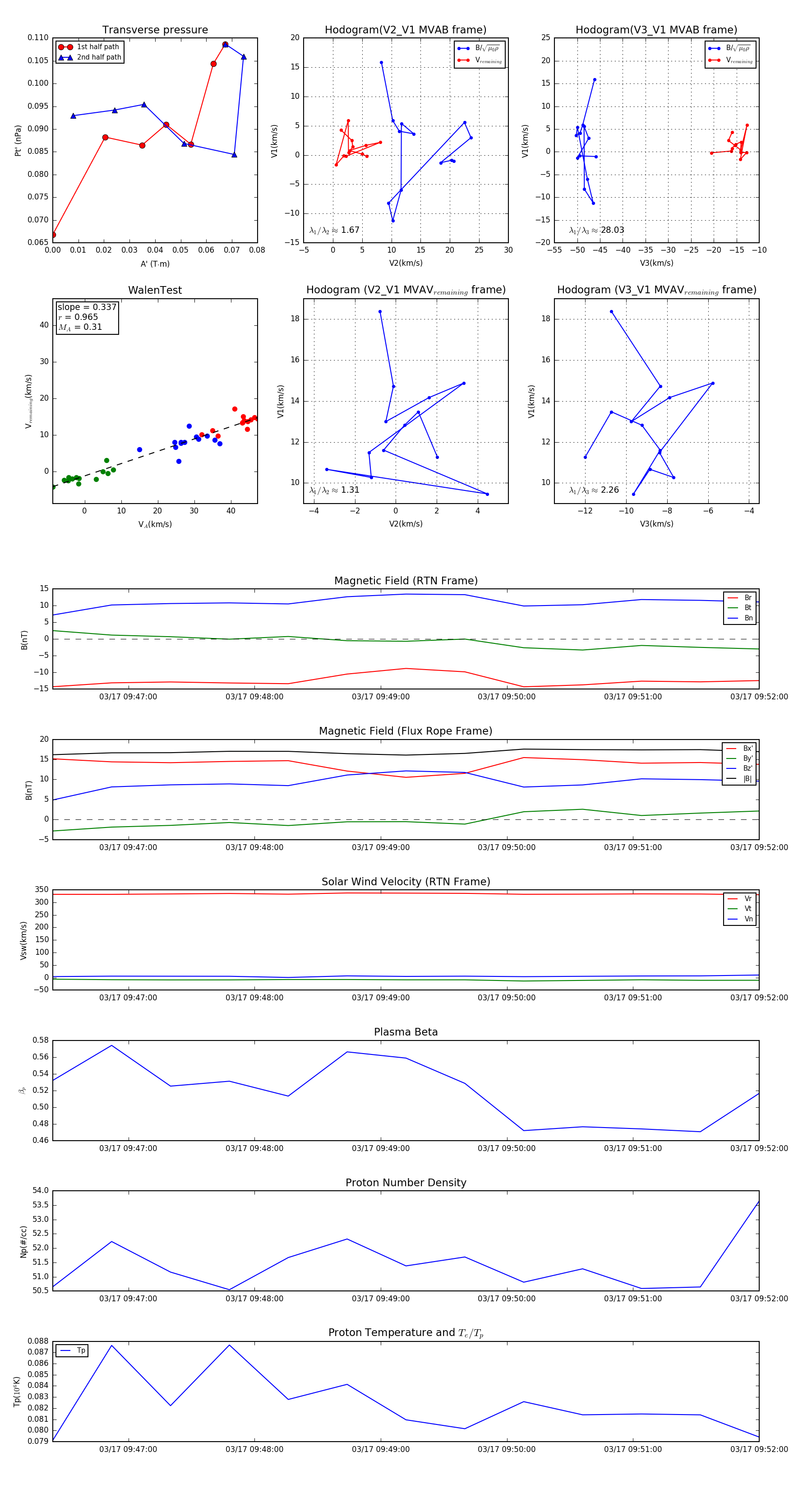
Flux Rope in 2024

Flux Rope Event 2024-03-17 09:46:24 ~ 2024-03-17 09:52:00 (337 seconds)


plot