HOME   LIST
‹–   –›

Flux Rope in 2024

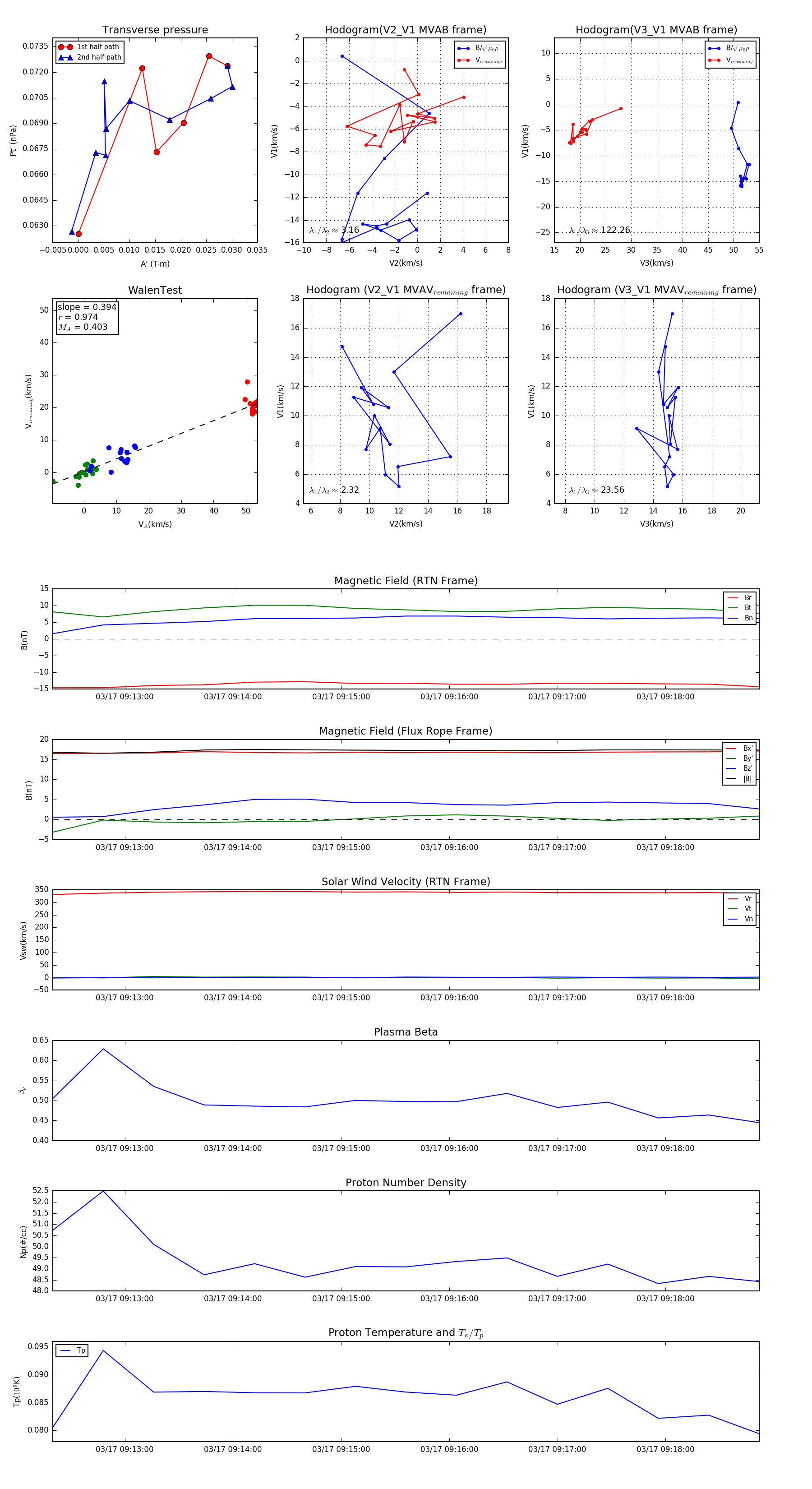
Flux Rope Event 2024-03-17 09:12:20 ~ 2024-03-17 09:18:52 (393 seconds)


plot