HOME   LIST
‹–   –›

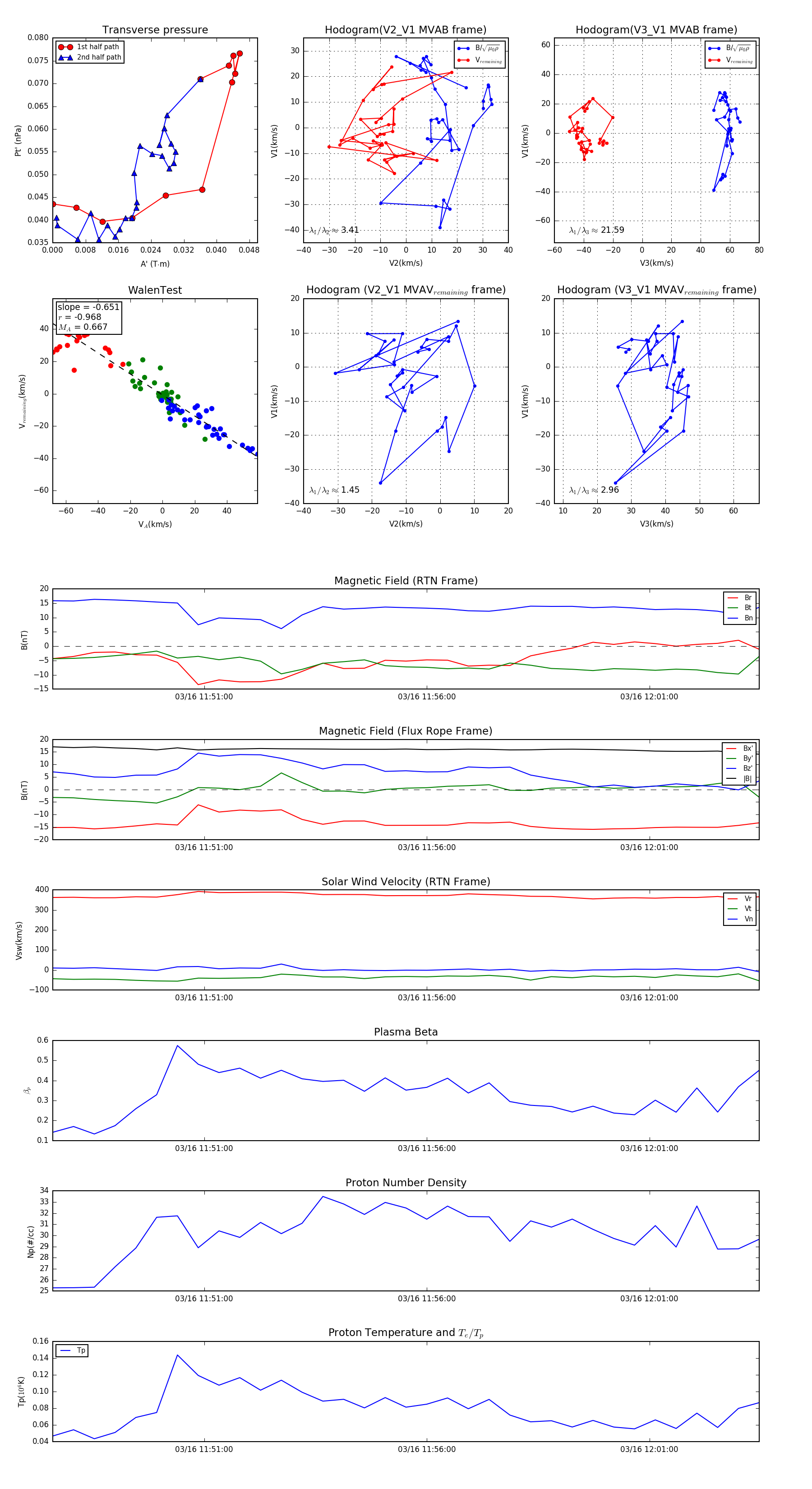
Flux Rope in 2024

Flux Rope Event 2024-03-16 11:47:36 ~ 2024-03-16 12:03:28 (953 seconds)


plot