HOME   LIST
‹–   –›

Flux Rope in 2024

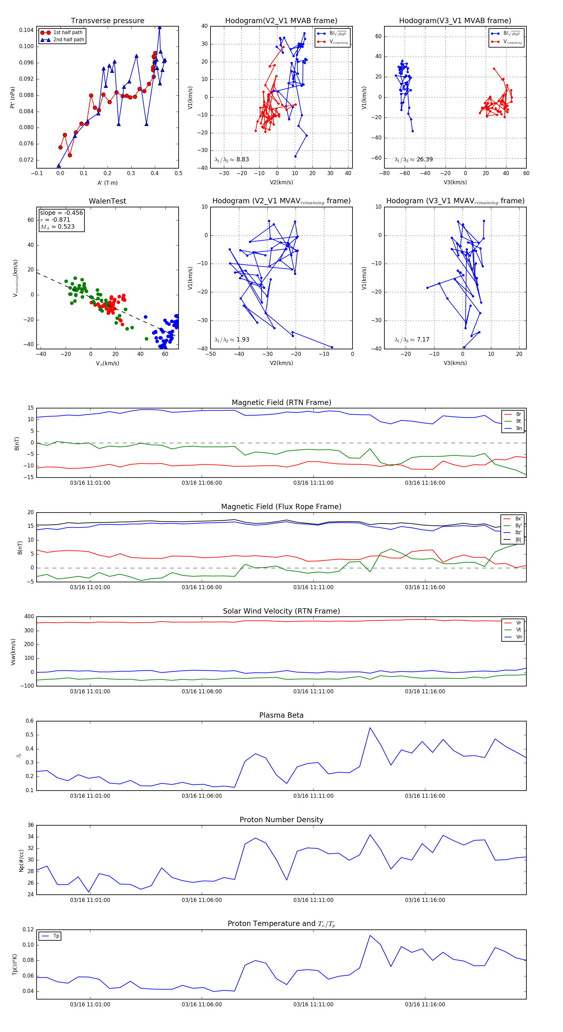
Flux Rope Event 2024-03-16 10:58:36 ~ 2024-03-16 11:20:32 (1317 seconds)


plot