HOME   LIST
‹–   –›

Flux Rope in 2024

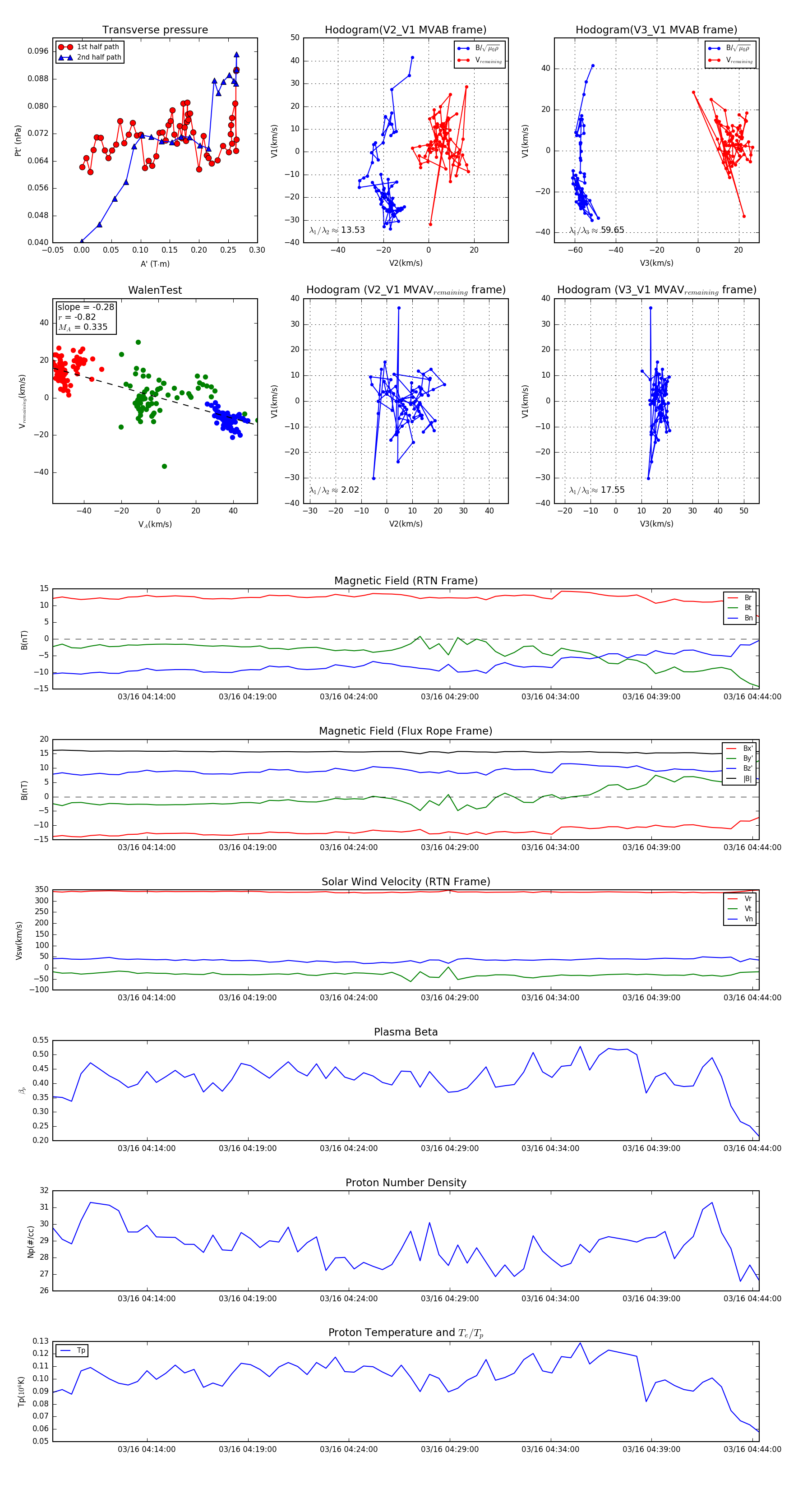
Flux Rope Event 2024-03-16 04:09:20 ~ 2024-03-16 04:44:20 (2101 seconds)


plot