HOME   LIST
‹–   –›

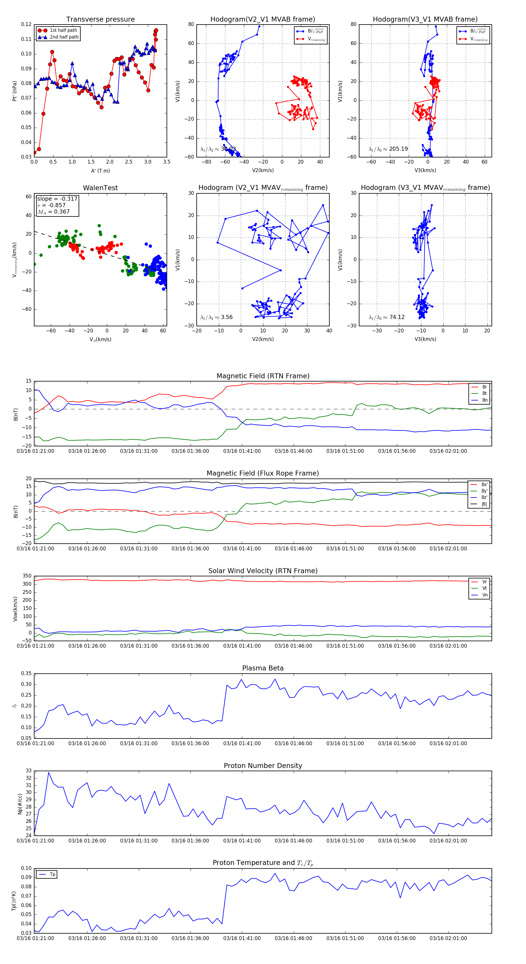
Flux Rope in 2024

Flux Rope Event 2024-03-16 01:20:52 ~ 2024-03-16 02:05:12 (2661 seconds)


plot