HOME   LIST
‹–   –›

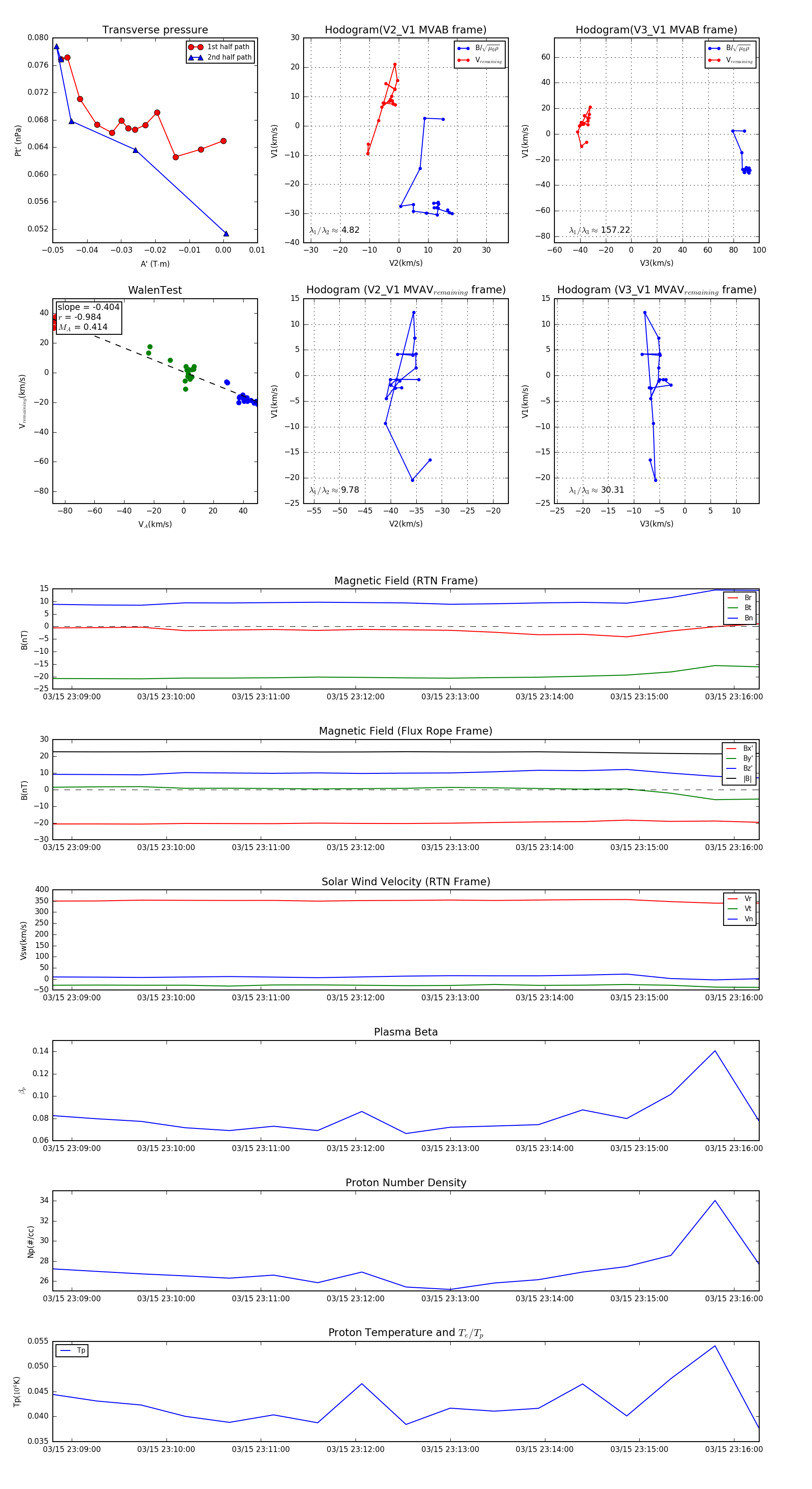
Flux Rope in 2024

Flux Rope Event 2024-03-15 23:08:48 ~ 2024-03-15 23:16:16 (449 seconds)


plot