HOME   LIST
‹–   –›

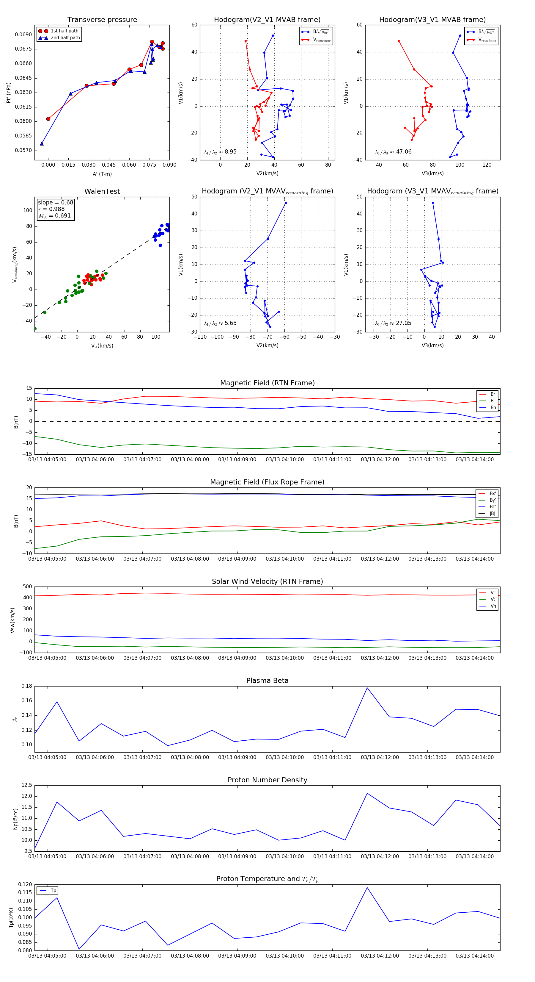
Flux Rope in 2024

Flux Rope Event 2024-03-13 04:04:44 ~ 2024-03-13 04:14:32 (589 seconds)


plot