HOME   LIST
‹–   –›

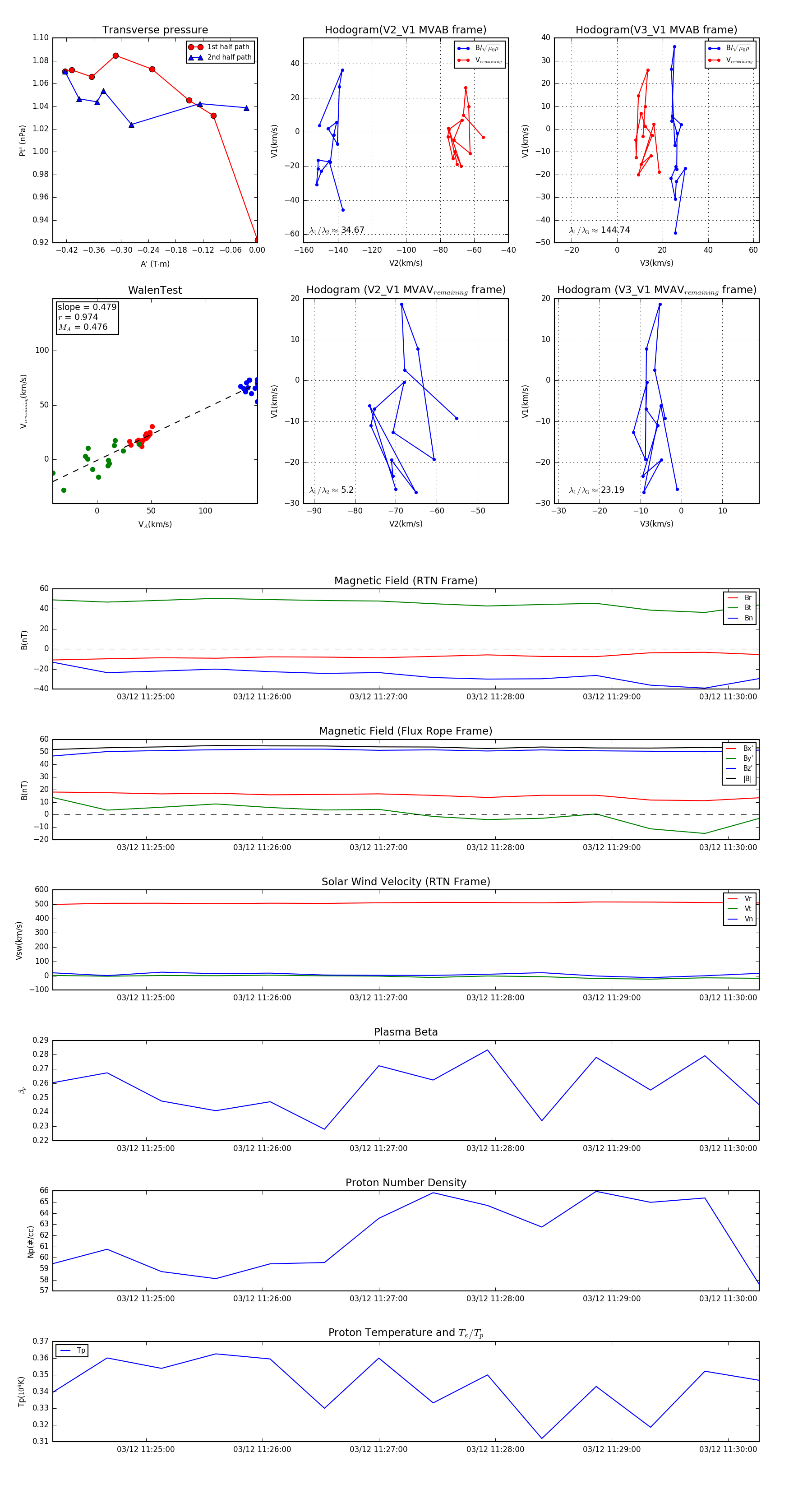
Flux Rope in 2024

Flux Rope Event 2024-03-12 11:24:12 ~ 2024-03-12 11:30:16 (365 seconds)


plot