HOME   LIST
‹–   –›

Flux Rope in 2024

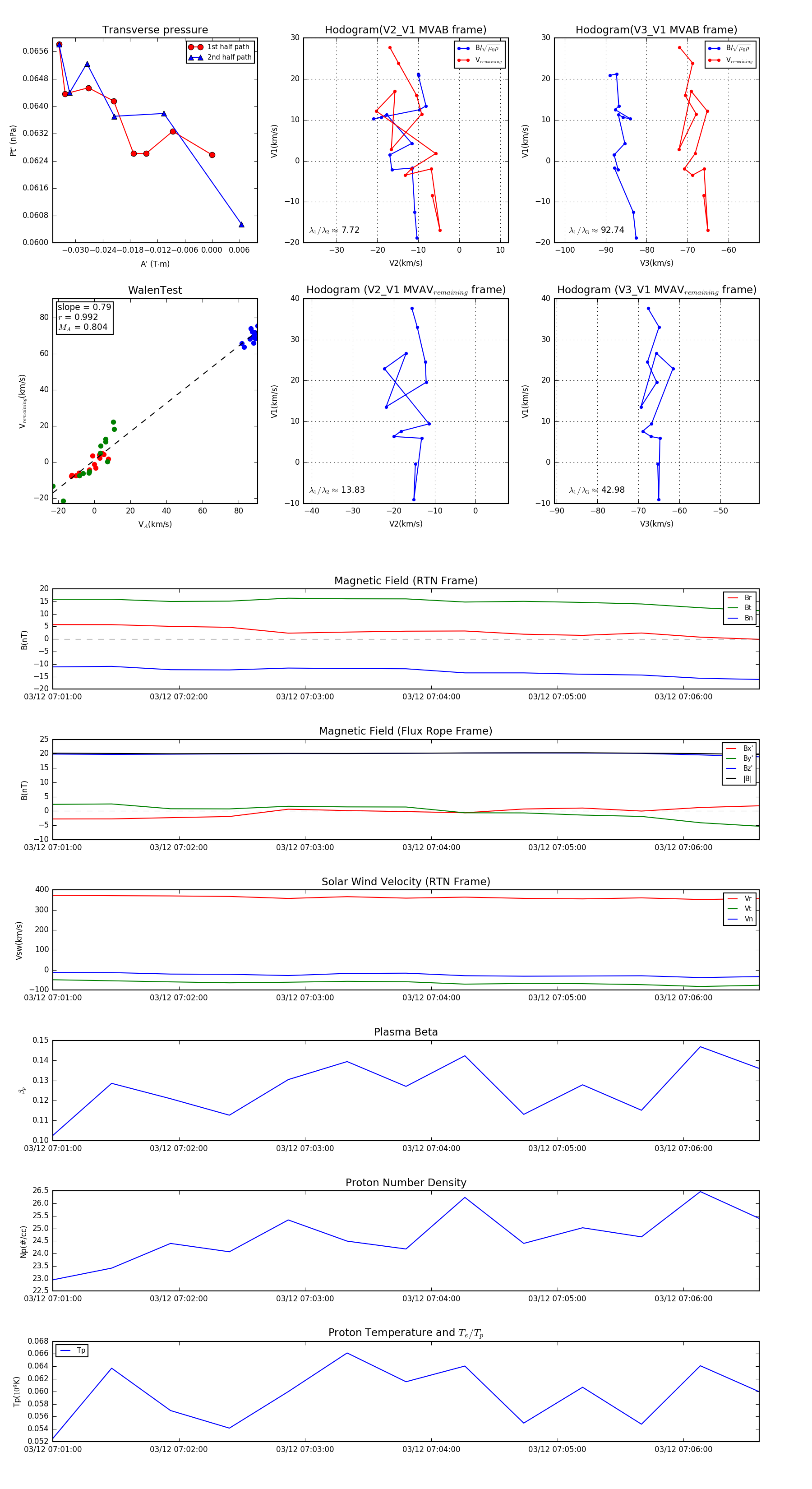
Flux Rope Event 2024-03-12 07:01:00 ~ 2024-03-12 07:06:36 (337 seconds)


plot