HOME   LIST
‹–   –›

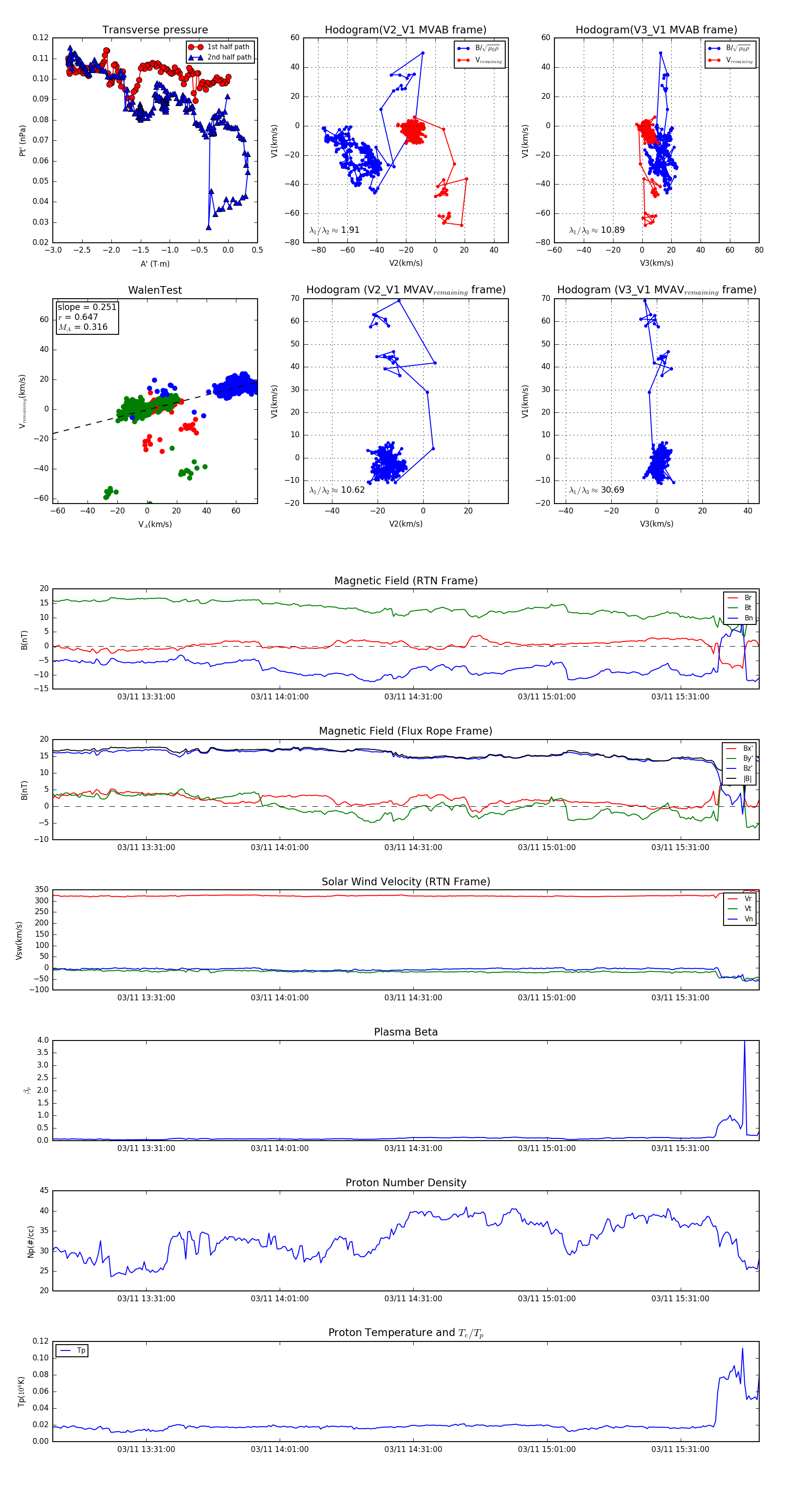
Flux Rope in 2024

Flux Rope Event 2024-03-11 13:10:00 ~ 2024-03-11 15:48:40 (9521 seconds)


plot