HOME   LIST
‹–   –›

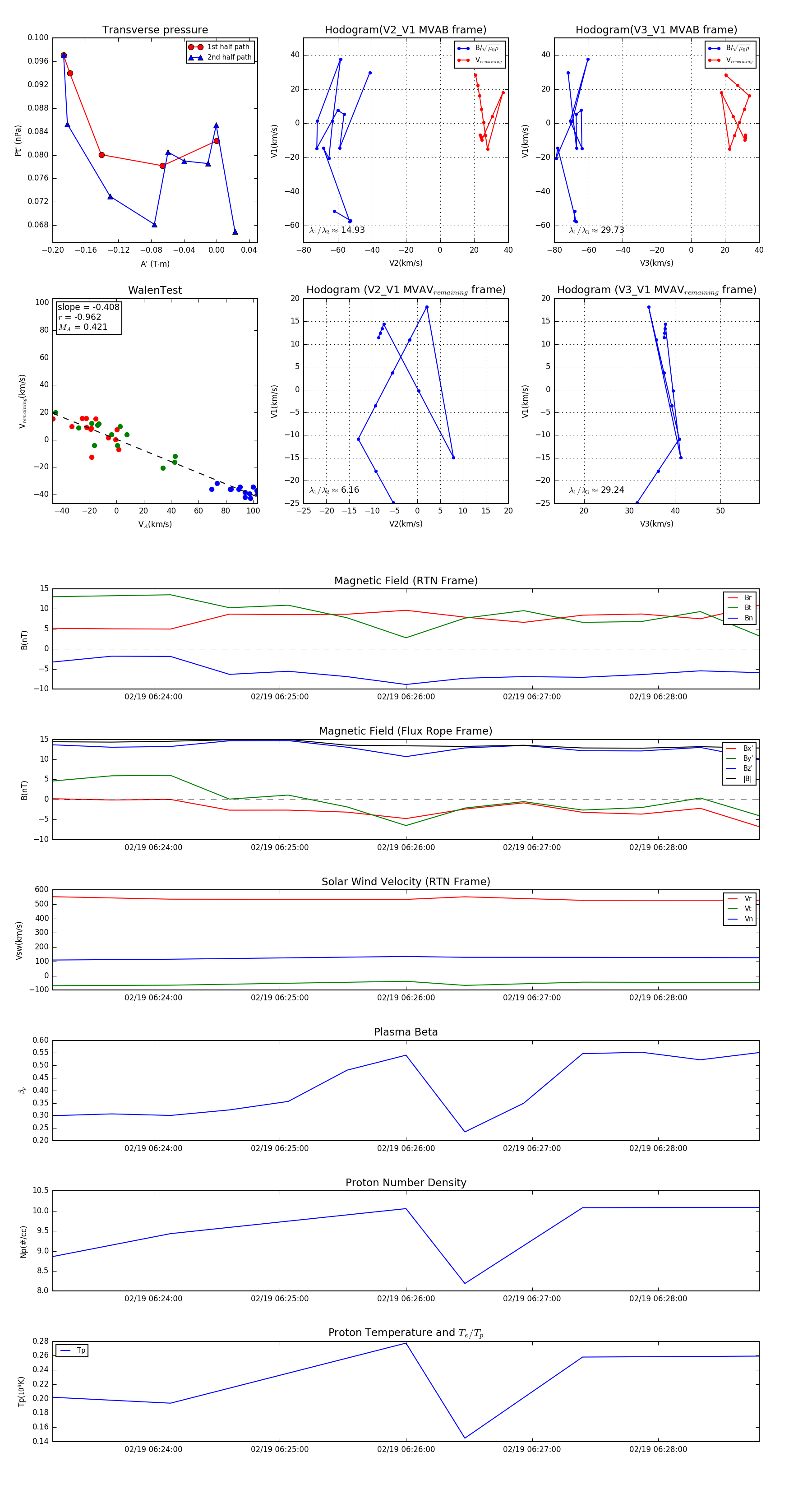
Flux Rope in 2024

Flux Rope Event 2024-02-19 06:23:12 ~ 2024-02-19 06:28:48 (337 seconds)


plot