HOME   LIST
‹–   –›

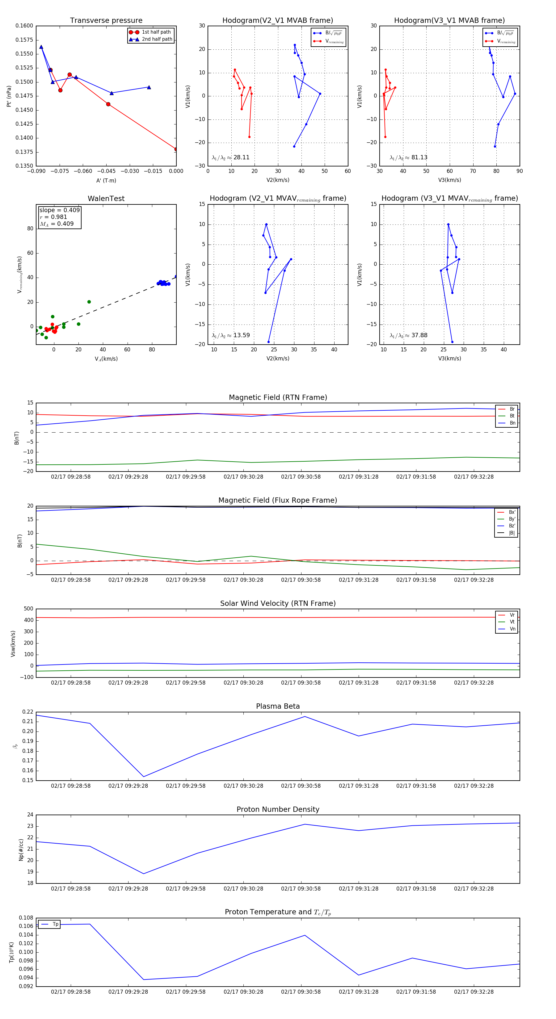
Flux Rope in 2024

Flux Rope Event 2024-02-17 09:28:40 ~ 2024-02-17 09:32:52 (253 seconds)


plot