HOME   LIST
‹–   –›

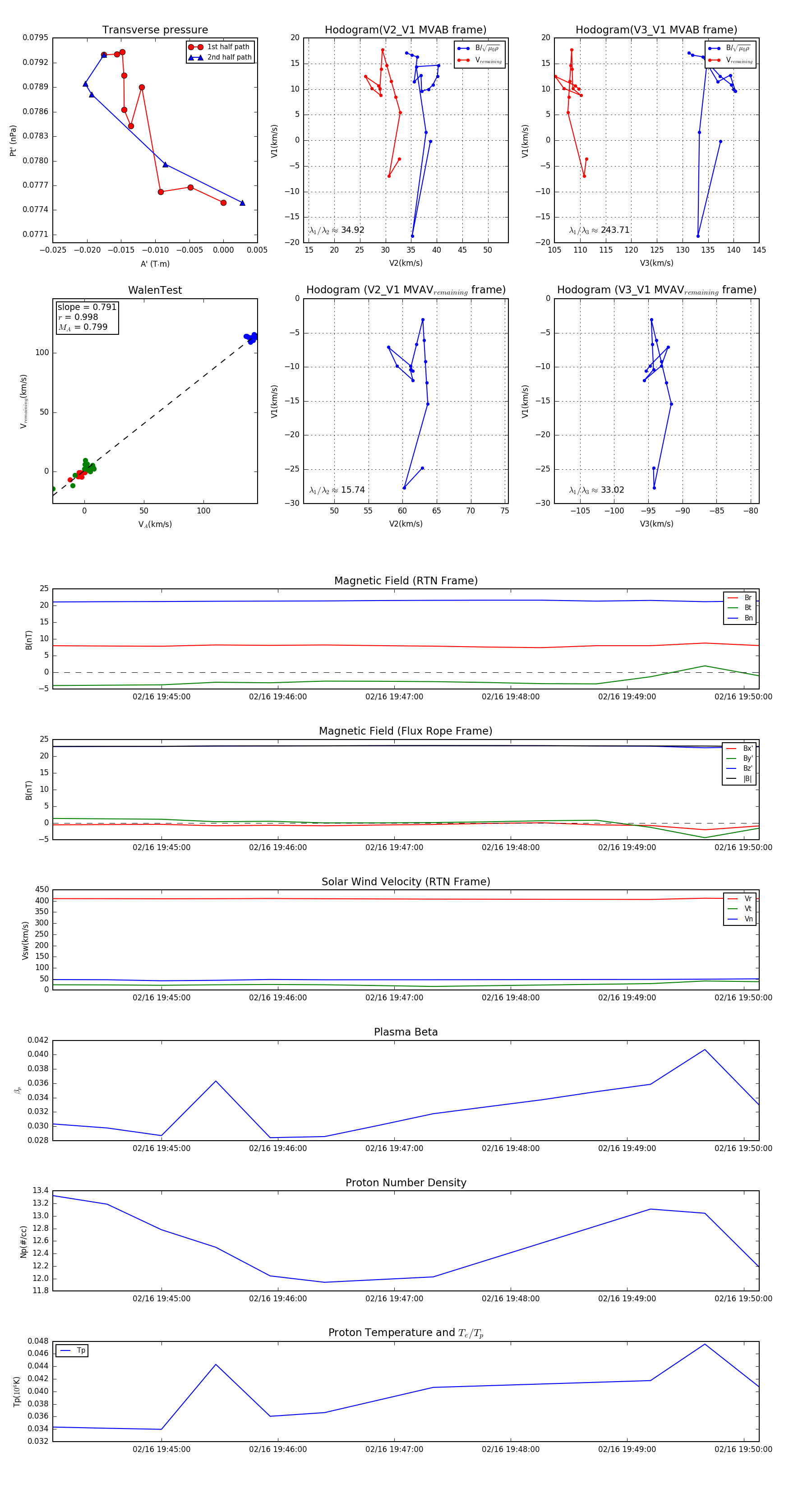
Flux Rope in 2024

Flux Rope Event 2024-02-16 19:44:04 ~ 2024-02-16 19:50:08 (365 seconds)


plot