HOME   LIST
‹–   –›

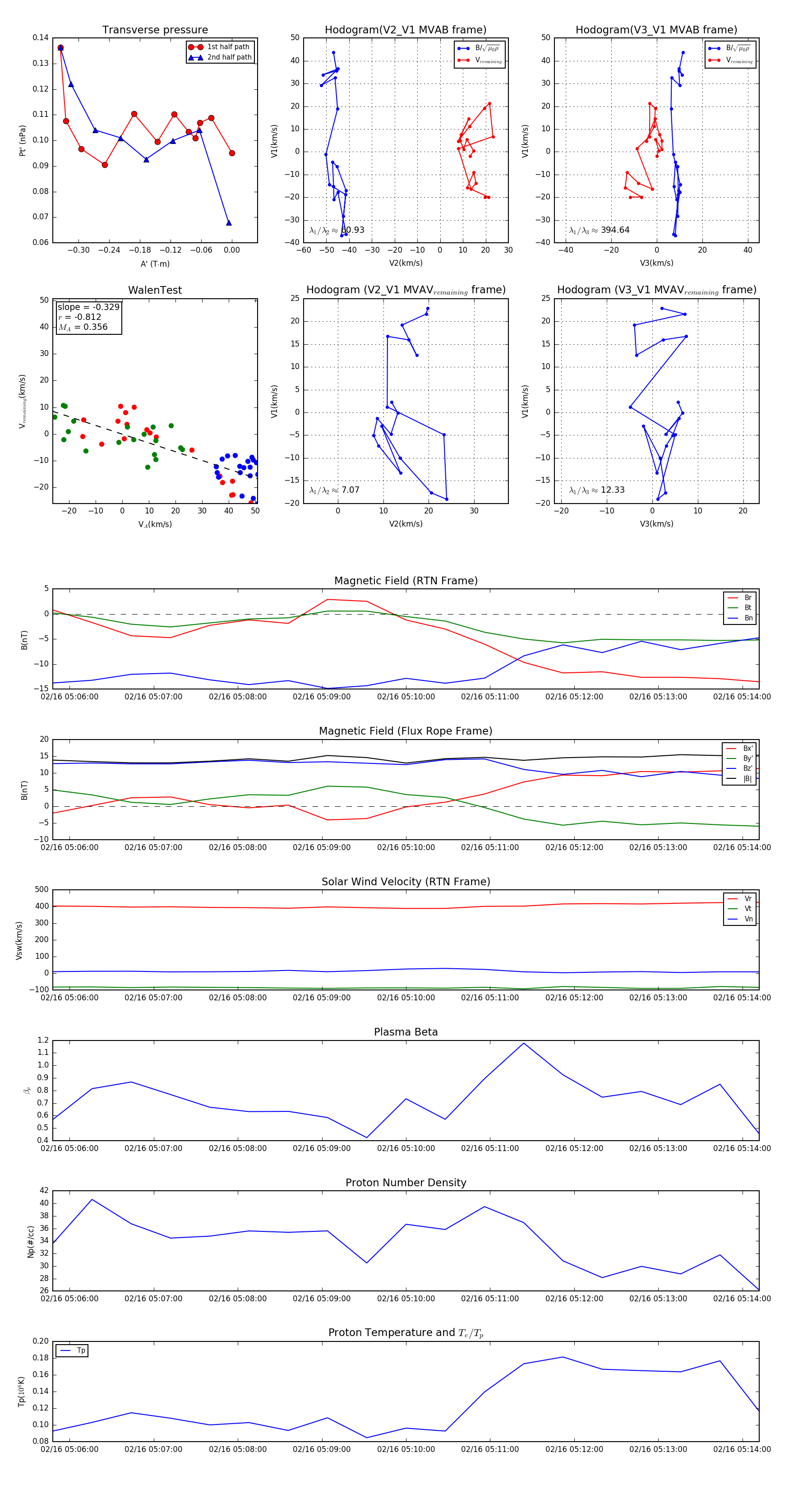
Flux Rope in 2024

Flux Rope Event 2024-02-16 05:05:48 ~ 2024-02-16 05:14:12 (505 seconds)


plot