HOME   LIST
‹–   –›

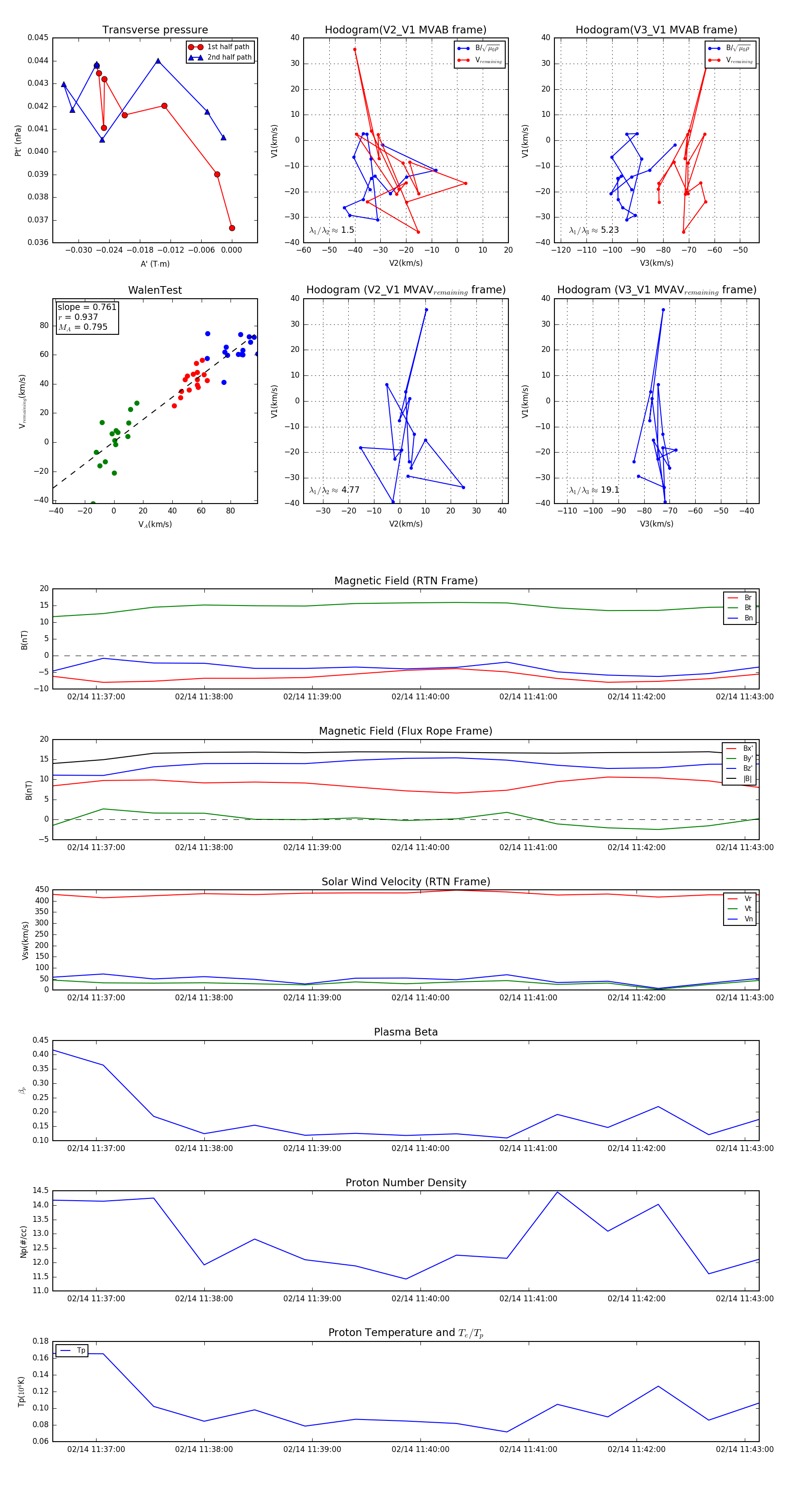
Flux Rope in 2024

Flux Rope Event 2024-02-14 11:36:36 ~ 2024-02-14 11:43:08 (393 seconds)


plot