HOME   LIST
‹–   –›

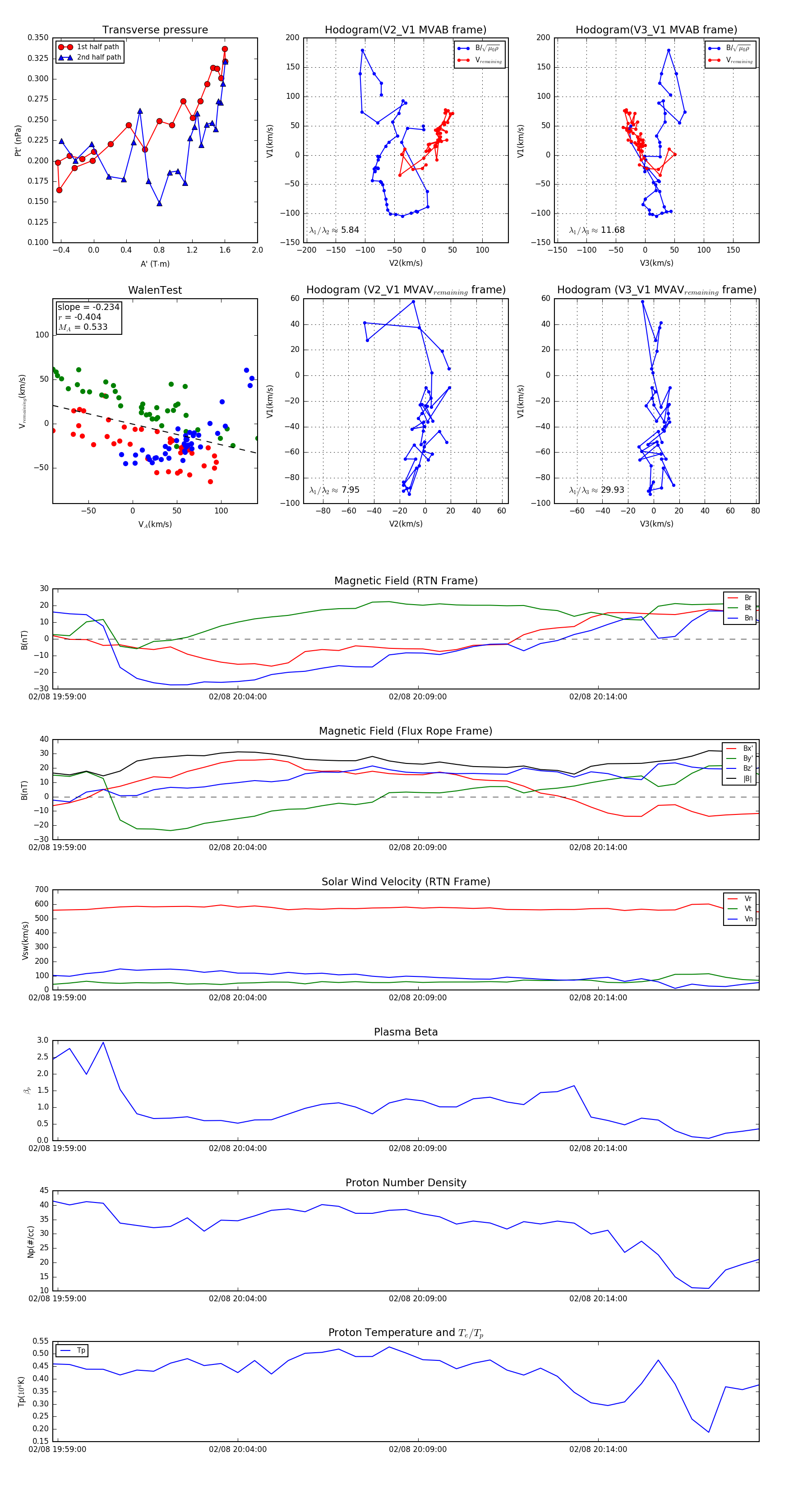
Flux Rope in 2024

Flux Rope Event 2024-02-08 19:58:52 ~ 2024-02-08 20:18:28 (1177 seconds)


plot