HOME   LIST
‹–   –›

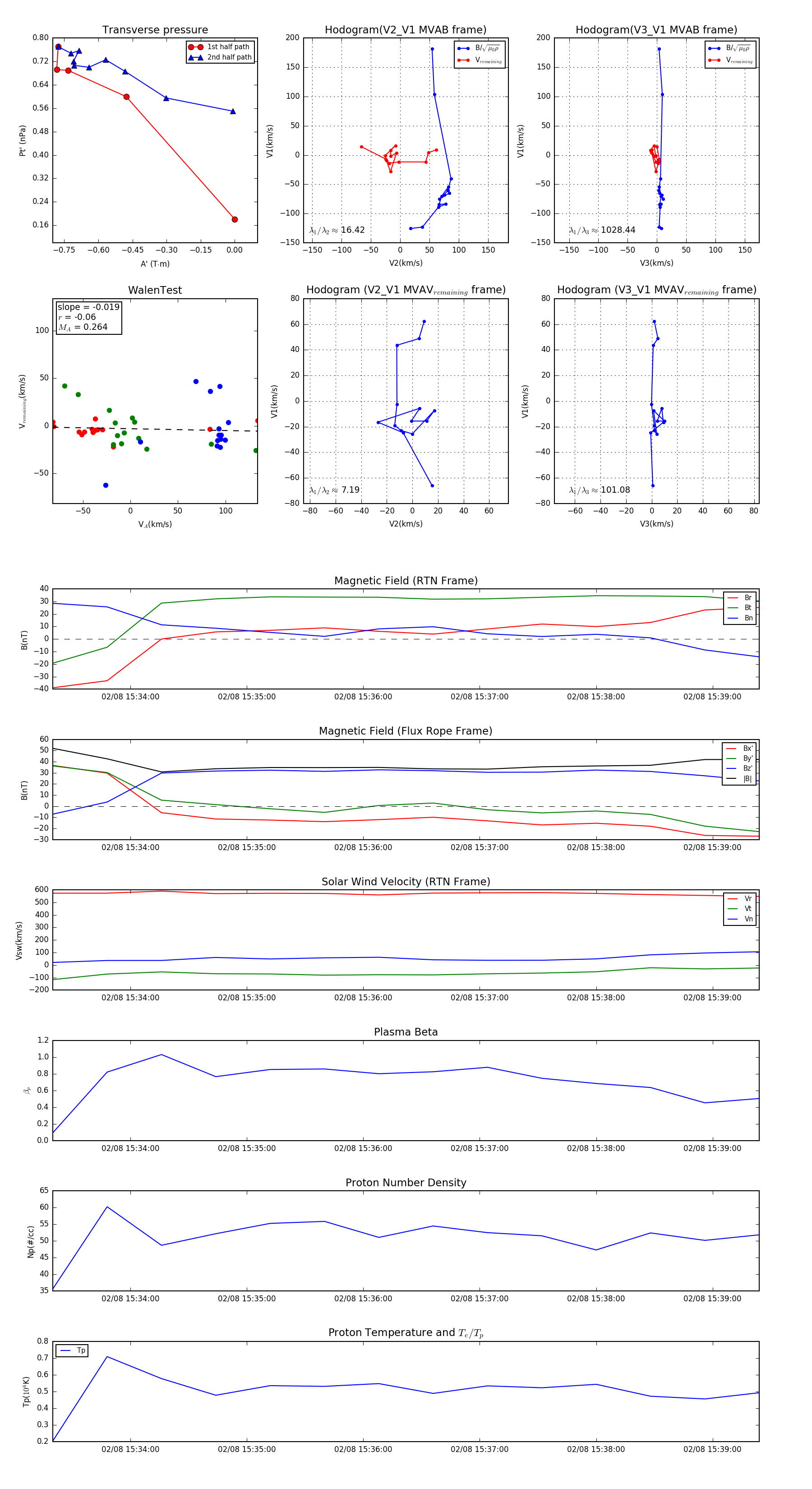
Flux Rope in 2024

Flux Rope Event 2024-02-08 15:33:20 ~ 2024-02-08 15:39:24 (365 seconds)


plot