HOME   LIST
‹–   –›

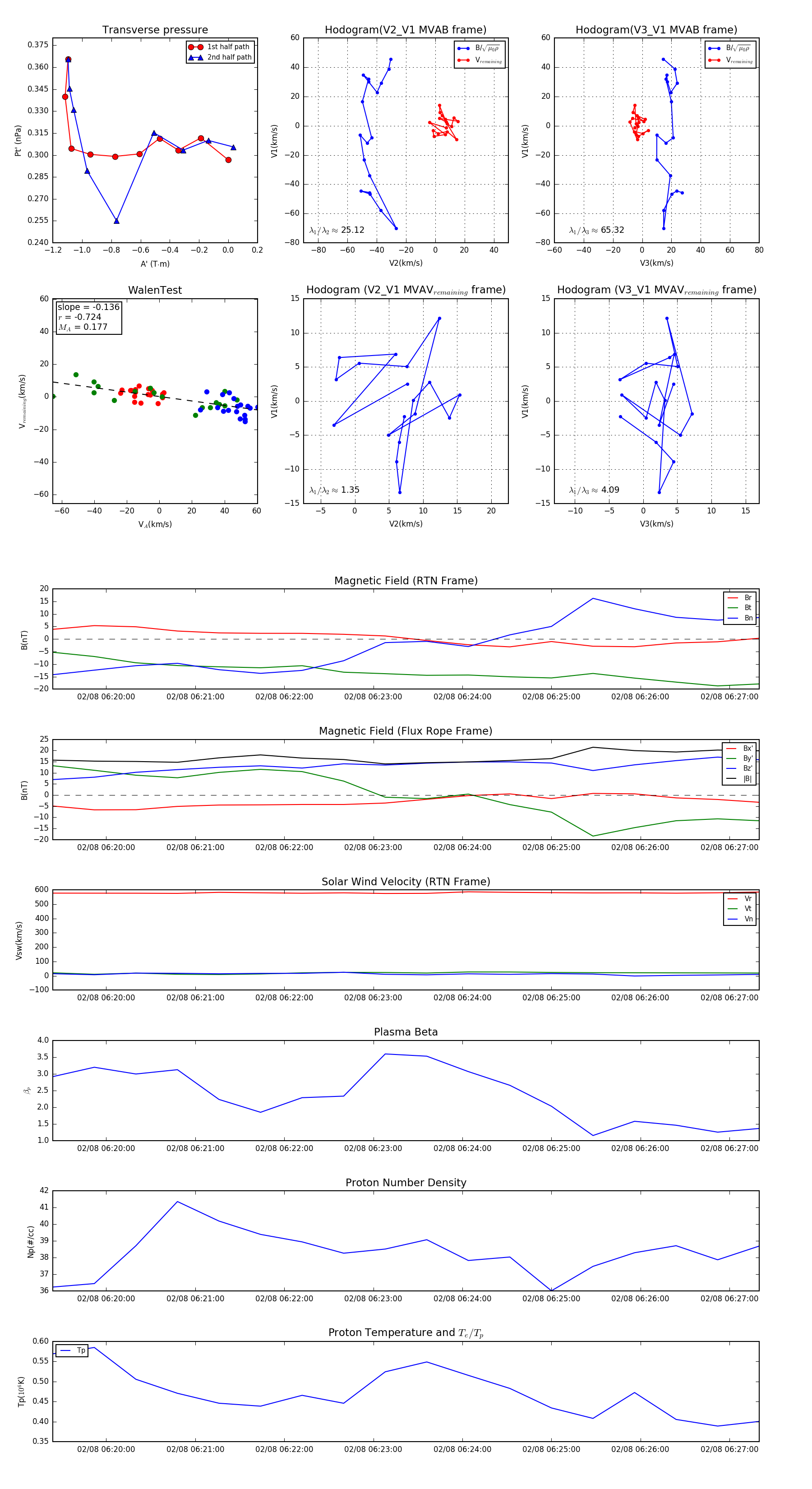
Flux Rope in 2024

Flux Rope Event 2024-02-08 06:19:24 ~ 2024-02-08 06:27:20 (477 seconds)


plot