HOME   LIST
‹–   –›

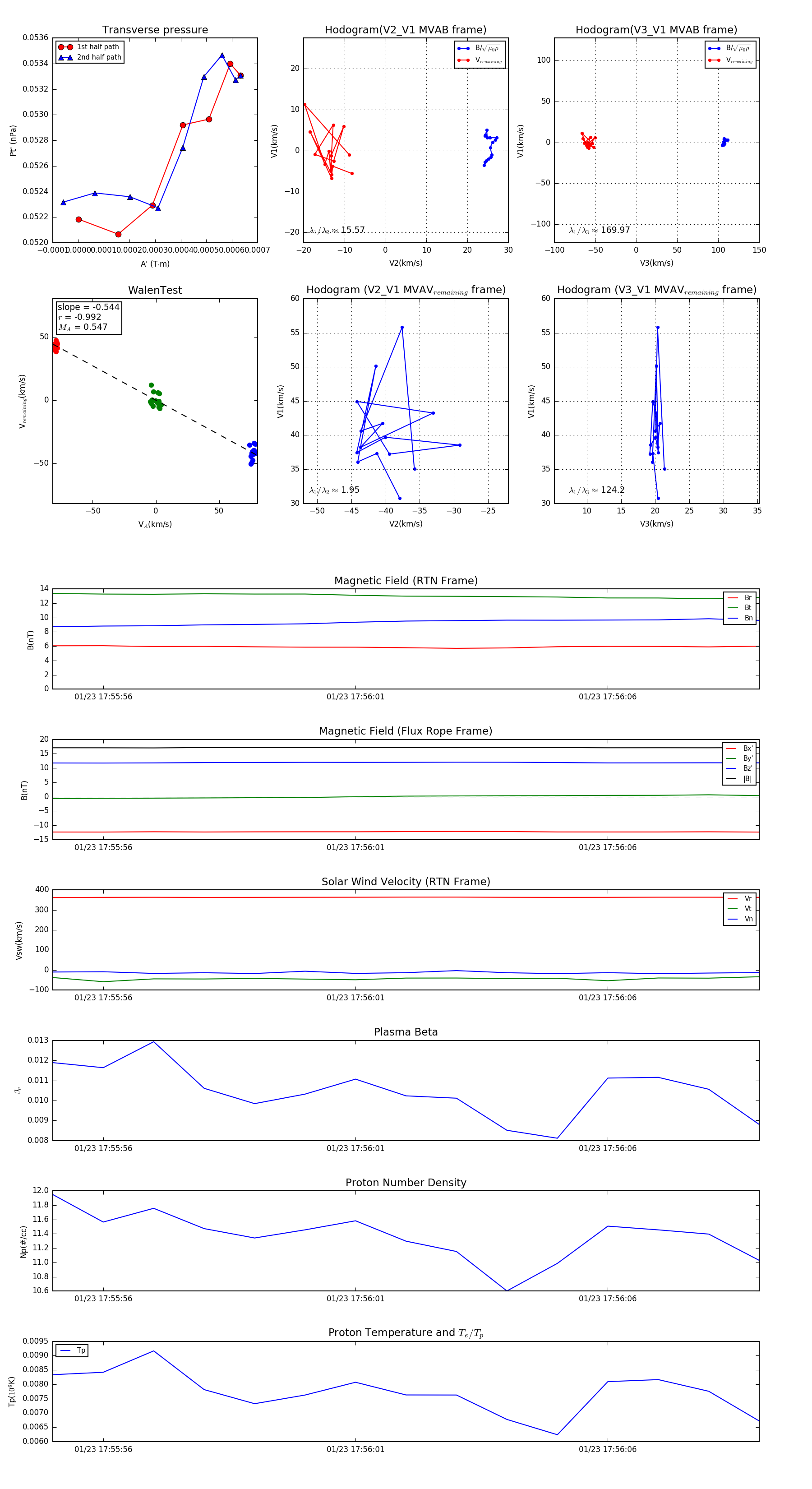
Flux Rope in 2024

Flux Rope Event 2024-01-23 17:55:55 ~ 2024-01-23 17:56:09 (15 seconds)


plot