HOME   LIST
‹–   –›

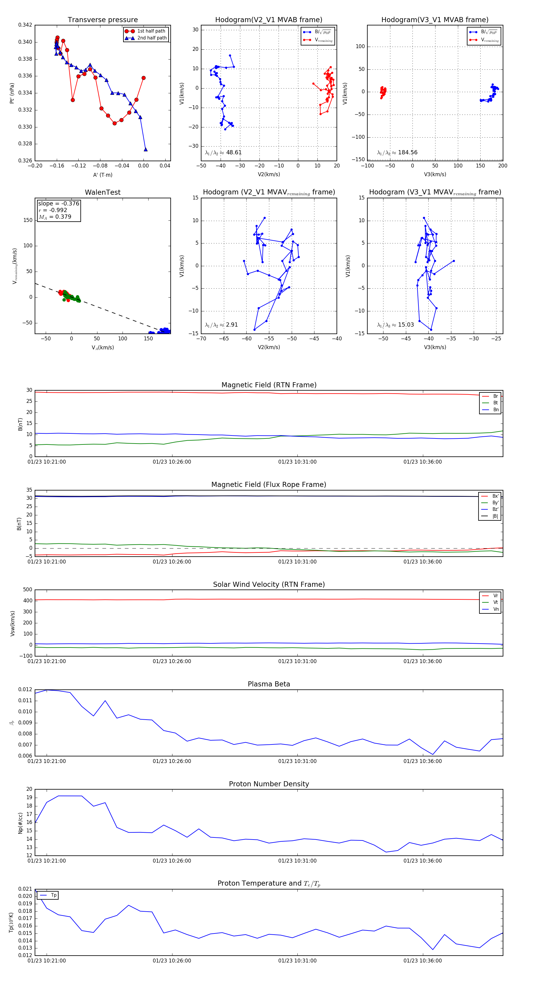
Flux Rope in 2024

Flux Rope Event 2024-01-23 10:20:32 ~ 2024-01-23 10:39:12 (1121 seconds)


plot